Zolotko

ст. лейтенант
Регистрация
23.05.2012
Сообщения
315
Карма
19
Возраст
69
Город
г.Таганрог
Имя
Александр
Лодка
РИБ Аполлон 420Z
Мотор
Нептун 23Э
Это у тебя на каком моторе произошло? На Вихре? С каким основанием?
 

MotorHead

капитан 3-го ранга
Регистрация
15.02.2013
Сообщения
988
Карма
106
Город
Золотое. Луганская обл. Украина.
Лодка
Обь1.
Мотор
Вихрь-М. Yamaha F20. Волк меньше медведя , но в цирке выступает именно МЕДВЕДЬ
Zolotko сказал(а):
На Вихре? С каким основанием?
Основание МВ-1, вообще какая разница на каком основании собрано?
 

Zolotko

ст. лейтенант
Регистрация
23.05.2012
Сообщения
315
Карма
19
Возраст
69
Город
г.Таганрог
Имя
Александр
Лодка
РИБ Аполлон 420Z
Мотор
Нептун 23Э
Дмитрий в своем видео упоминал о проблемах...
 

sergdvin

пассажир
Регистрация
31.01.2015
Сообщения
3
Карма
0
Город
Архангельск
Имя
Сергей
Лодка
ОКА 4
Мотор
Ветролифан
Доброго времени суток. Провод 0.2 подойдет для намотки катушек?
 

дмитрий22

капитан 2-го ранга
Регистрация
11.05.2010
Сообщения
1 472
Карма
160
Город
Украина,Херсон
Имя
Дмитрий
Лодка
"Крым"; "Кайман-305";"Пелла Фиорд 430"
Мотор
Джонсон 15 4-т, Ветерок-12, Вихри

sergdvin

пассажир
Регистрация
31.01.2015
Сообщения
3
Карма
0
Город
Архангельск
Имя
Сергей
Лодка
ОКА 4
Мотор
Ветролифан
Спасибо, а какой максимальный диаметр можно использовать?
 

AlexLee

капитан 3-го ранга
Регистрация
02.02.2016
Сообщения
736
Карма
18
Возраст
52
Город
Днепр
Имя
Александр
Лодка
Прогресс 2
Мотор
Нептун 23
sergdvin сказал(а):
Спасибо, а какой максимальный диаметр можно использовать?
По ходу пьесы - это зависит от того, какой диаметр ты сможешь вместить на стандартную катушку в количестве 8000 витков.
У меня 0,12 в навал помещалось.
Я так думаю, что если мотать виток к витку, то и 0,18 поместится. Но это уже космические технологии )))
 

AlexLee

капитан 3-го ранга
Регистрация
02.02.2016
Сообщения
736
Карма
18
Возраст
52
Город
Днепр
Имя
Александр
Лодка
Прогресс 2
Мотор
Нептун 23
MotorHead сказал(а):
Ярослав сказал(а):
Zolotko сказал(а):
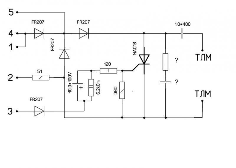
Дмитрий, а обновленную схему с фильтром и защитой можешь выложить?
возникла неисправность, при глушении кнопкой "стоп" периодически пропадала искра и потом появлялась вновь через какое-то время,
То же самое, жаль что позно прочитал, были сомнения сразу по стопу- вчера заглушил мотор и не завел, вобщем надо подумать как устранить проблему. Да,в схеме стоит симистор,может с тиристором и не будет такой проблемы, симистор все таки не полноценная замена тиристору.
У меня с вихрем была схожая трабла. Но с кнопкой стоп никак ее не ассоциировал.

А если глушить через карб, то заводился нормально?
 

Zolotko

ст. лейтенант
Регистрация
23.05.2012
Сообщения
315
Карма
19
Возраст
69
Город
г.Таганрог
Имя
Александр
Лодка
РИБ Аполлон 420Z
Мотор
Нептун 23Э
Дмитрий, так ответь будет изменена схема (добавлены фильтры которые ты ставил в своем блоке) или нет...
 

MotorHead

капитан 3-го ранга
Регистрация
15.02.2013
Сообщения
988
Карма
106
Город
Золотое. Луганская обл. Украина.
Лодка
Обь1.
Мотор
Вихрь-М. Yamaha F20. Волк меньше медведя , но в цирке выступает именно МЕДВЕДЬ
AlexLee сказал(а):
А если глушить через карб, то заводился нормально?
Пока глушил ладошкой все было хорошо, поездил так месяц наверное потом задолбало решил сделать как положено-кнопка с чекой ну и раз таки заглушил кнопкой :shock:
Сегодня оживил мотор поставил комутатор по схеме Лукича на пока поездить а с этим нужно разобратся почему так произошло, есть соображения некоторые нужно проверить.

С правильными прибамбасами схема будет выглядеть примерно так а куда Стоп прицепить правильнее пока подумаю.
 

Вложения

SHAFAR

ст. мичман
Регистрация
13.10.2010
Сообщения
199
Карма
13
MotorHead сказал(а):
AlexLee сказал(а):
А если глушить через карб, то заводился нормально?
Пока глушил ладошкой все было хорошо, поездил так месяц наверное потом задолбало решил сделать как положено-кнопка с чекой ну и раз таки заглушил кнопкой :shock:
Сегодня оживил мотор поставил комутатор по схеме Лукича на пока поездить а с этим нужно разобратся почему так произошло, есть соображения некоторые нужно проверить.

С правильными прибамбасами схема будет выглядеть примерно так а куда Стоп прицепить правильнее пока подумаю.
А с номиналами можно?
 

SHAFAR

ст. мичман
Регистрация
13.10.2010
Сообщения
199
Карма
13
Не хватает двух номиналов
 

Вложения

MotorHead

капитан 3-го ранга
Регистрация
15.02.2013
Сообщения
988
Карма
106
Город
Золотое. Луганская обл. Украина.
Лодка
Обь1.
Мотор
Вихрь-М. Yamaha F20. Волк меньше медведя , но в цирке выступает именно МЕДВЕДЬ
Как то так, впрочем резистор можно допустим 51 Ом чтобы не искать,особо не отразится на работе. Досмотрел, перерисовали с ошибкой- паралельно тиристору должен стоять диод включеный встречно,в теорию вдаватся не будем ,он просто там нужен.
 

SHAFAR

ст. мичман
Регистрация
13.10.2010
Сообщения
199
Карма
13
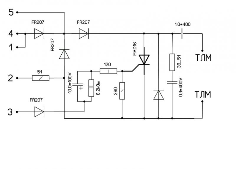
Исправился. Ошибка была.
Судя по фотографиям плат от Дмитрий22, часть диодов спрятана под маховиком на катушках. На плате один диод помощнее. FR307? Или еще чего сильнее?
 

Вложения

MotorHead

капитан 3-го ранга
Регистрация
15.02.2013
Сообщения
988
Карма
106
Город
Золотое. Луганская обл. Украина.
Лодка
Обь1.
Мотор
Вихрь-М. Yamaha F20. Волк меньше медведя , но в цирке выступает именно МЕДВЕДЬ
"e="SHAFAR"] часть диодов спрятана под маховиком на катушках. На плате один диод помощнее[/quote]

Помоему особого смысла в этом нет, диоды на катушке нужно надежно крепить, в случае неисправности для проверки прийдется снимать маховик вобщем не место им там помоему.
 

AlexLee

капитан 3-го ранга
Регистрация
02.02.2016
Сообщения
736
Карма
18
Возраст
52
Город
Днепр
Имя
Александр
Лодка
Прогресс 2
Мотор
Нептун 23
Судя по фото встречный тиристору диод - FR307.
А диоды, вынесенные за коммутатор, они не на катушках, а к проводам припаяны. И термоусадкой закрыты. Очень удобно. Особенно D1, который, выведенный за коммутатор, позволяет от катушек не пять, а три провода тянуть.
 

MotorHead

капитан 3-го ранга
Регистрация
15.02.2013
Сообщения
988
Карма
106
Город
Золотое. Луганская обл. Украина.
Лодка
Обь1.
Мотор
Вихрь-М. Yamaha F20. Волк меньше медведя , но в цирке выступает именно МЕДВЕДЬ
AlexLee сказал(а):
Очень удобно. Особенно D1, который, выведенный за коммутатор, позволяет от катушек не пять, а три провода тянуть.
Мы же там не 25 квадратов тянем кабеля
 

SHAFAR

ст. мичман
Регистрация
13.10.2010
Сообщения
199
Карма
13
Судя по фото встречный тиристору диод - FR307.
Или 1N5408-по параметрам 3А, 1000В.
 

AlexLee

капитан 3-го ранга
Регистрация
02.02.2016
Сообщения
736
Карма
18
Возраст
52
Город
Днепр
Имя
Александр
Лодка
Прогресс 2
Мотор
Нептун 23
Мы же там не 25 квадратов тянем кабеля
Понятно, что не 25. Я тяну 0,5. 3 по 0,5 в изоляции, да плюс термоусадка, да плюс два по 0,5 от световых катушек, которые тоже в термоусадке, а то и в хлорке (что чаще). А отверстие в резиночке на тарелке основания не безразмерное. Туда 5 по 0,5 с трудом проходят. Как впихнуть еще два - не вем. Разве что убрать термоусадку, и тянуть 0,18. но, ИМХО - тонковато будет.
 

MotorHead

капитан 3-го ранга
Регистрация
15.02.2013
Сообщения
988
Карма
106
Город
Золотое. Луганская обл. Украина.
Лодка
Обь1.
Мотор
Вихрь-М. Yamaha F20. Волк меньше медведя , но в цирке выступает именно МЕДВЕДЬ
AlexLee сказал(а):
А отверстие в резиночке на тарелке основания не безразмерное. Туда 5 по 0,5 с трудом проходят.
Помогает второе отверстие- в одном свет которое штатное во втором зажигание чтобы место было.

SHAFAR сказал(а):
Или 1N5408-по параметрам 3А, 1000В.
Пойдет любой быстрый диод типа UF SF HER c током в импульсе не не меньше чем у тиристора.
 

ИгорьМ

матрос
Регистрация
30.11.2014
Сообщения
18
Карма
0
Возраст
58
Город
Давид-Городок Брестская область Беларусь
Лодка
Казанка М Обь М
Мотор
Вихрь 30 Вихрь 25
AlexLee сказал(а):
Мы же там не 25 квадратов тянем кабеля
Понятно, что не 25. Я тяну 0,5. 3 по 0,5 в изоляции, да плюс термоусадка, да плюс два по 0,5 от световых катушек, которые тоже в термоусадке, а то и в хлорке (что чаще). А отверстие в резиночке на тарелке основания не безразмерное. Туда 5 по 0,5 с трудом проходят. Как впихнуть еще два - не вем. Разве что убрать термоусадку, и тянуть 0,18. но, ИМХО - тонковато будет.
Рассверлить чуть поставить другую резинку. Либо вобще всё в гофру уложить. И будет всё гут.
 

AlexLee

капитан 3-го ранга
Регистрация
02.02.2016
Сообщения
736
Карма
18
Возраст
52
Город
Днепр
Имя
Александр
Лодка
Прогресс 2
Мотор
Нептун 23
Помогает второе отверстие- в одном свет которое штатное во втором зажигание чтобы место было.
Тут, как в той поговорке. На вкус и цвет товарищей нет.
Да и зачем искать неисправности в этой системе? Она или работает, или нет. На мотор мы ведь ставим заведомо рабочую систему, ведь так? А если она перестала работать, то меняем на другую, опять же - заведома рабочую.
 

AlexLee

капитан 3-го ранга
Регистрация
02.02.2016
Сообщения
736
Карма
18
Возраст
52
Город
Днепр
Имя
Александр
Лодка
Прогресс 2
Мотор
Нептун 23
ИгорьМ сказал(а):
AlexLee сказал(а):
Мы же там не 25 квадратов тянем кабеля
Понятно, что не 25. Я тяну 0,5. 3 по 0,5 в изоляции, да плюс термоусадка, да плюс два по 0,5 от световых катушек, которые тоже в термоусадке, а то и в хлорке (что чаще). А отверстие в резиночке на тарелке основания не безразмерное. Туда 5 по 0,5 с трудом проходят. Как впихнуть еще два - не вем. Разве что убрать термоусадку, и тянуть 0,18. но, ИМХО - тонковато будет.
Рассверлить чуть поставить другую резинку. Либо вобще всё в гофру уложить. И будет всё гут.
Сорь, но не вижу смысла в этих действиях, если можно один диод безболезненно спрятать под махових. И всех делов.
 

AlexLee

капитан 3-го ранга
Регистрация
02.02.2016
Сообщения
736
Карма
18
Возраст
52
Город
Днепр
Имя
Александр
Лодка
Прогресс 2
Мотор
Нептун 23
На МБ-2, прародительницы системы NEW, ваще вся система под маховиком собрана. И ниче. До сих пор на моторах работает.
 

SHAFAR

ст. мичман
Регистрация
13.10.2010
Сообщения
199
Карма
13
Может кому надо? Размер платы-50мм на 35мм. Это для ЛУТ.
 

Вложения

Вверх Снизу