daryinalexej

капитан 3-го ранга
Регистрация
28.07.2012
Сообщения
841
Карма
70
Возраст
43
Город
Домодедово
Имя
Алексей
Лодка
Южанка-2
Мотор
Вихрь 30
Геннич сказал(а):
Как быть с питанием PICа? Думаю включение аккум.12В(эхолот и GPS всегда на борту) перед MC34063 не решит проблему-есть загадочный выход-вход INCL.Что посоветуете?
Ставьте аккум 12В после моста, все будет работать. INCL- вход, на выход контроллера не поступят сигналы управления транзисторами, пока на 18 вывод процессора не поступит единица (4-5В). Проще говоря, искры не будет пока питающее напряжение не достигнет 10-11В. Я это сделал чтобы разрешение " на искру" давалось тогда когда конденсатор 470мкФ накачан до напряжения (10-11В) которого будет необходимо и достаточно для того чтобы процессор смог проработать минимум еще пол оборота на самых минимальных оборотах (до следующего полупериода с L2) при запуске (дабы избежать сбоев, которые при запуске могут выражаться в виде искр не в те моменты которые нужны- как следствие хлопки в карб и т.д.). Напряжение 12В выше 11 поэтому все запустится, единственное подключайте аккум через резисторы по 100 Ом т.е. +АКБ через 100 Ом к схеме и - АКБ через 100 Ом к массе обозначенной зеленым, иначе мы совсем объединим зеленую и красную массу в ущерб помехоустойчивости. Ну, а если напряжения такого источника не хватит для "запуска INCL" , тогда18 вывод посадите на 5В с MC34063 через резистор 10кОм, а все остальное связанное с INCL (стабилитрон, резистор и оптопару) выкиньте из схемы.
Мои размышления по поводу универсальности KIT(может пригодяться)-если реализовать работу PICа от одного магнита,а 2-ю искру через 180град.(1/2-х цилиндр.) или 2-ю и 3-ю искру через120град(3-х цилиндр) вычислять програмно по последним определённым об/мин-точности определения думаю будет достаточно,а универсальность МПЗ явно увеличится.С уважением,Геннадий.
Вот именно точности определения и не хватит, а особенно на переходных режимах.
 

daryinalexej

капитан 3-го ранга
Регистрация
28.07.2012
Сообщения
841
Карма
70
Возраст
43
Город
Домодедово
Имя
Алексей
Лодка
Южанка-2
Мотор
Вихрь 30
vlad123 сказал(а):
Добрый день Алексей! Интересно попробовать Ваш проект для 3-х цилиндрового мотора . Возможно ли применить его для ПЛМ "Бийск-45"? В штатной ЭСЗ не предусмотрено изменение УОЗ. На моторе три индукционных датчика расположены ч\з 120град. снаружи маховика, срабатывают поочередно от одного магнита, далее три отдельных канала на тиристорах.С уважением Влад.
Влад, если можно опиши подробней какие именно датчики, как связаны с тиристорами, как накачиваются конденсаторы, а лучше нарисуй схемку.
 

vlad123

матрос
Регистрация
14.12.2012
Сообщения
12
Карма
0
Имя
Влад
Лодка
Днепр
Мотор
Вихрь,Бийск 45
Алексей!
По датчикам мне известно только что там 400-500 витков провода 0.3 мм на стальном сердечнике(они залиты полиэтиленом вместе с тиристорами),хотя на первых партиях моторов датчики и схема управления стояли отдельно, у экспериментаторов с симисторами mac 16ng наблюдалась более устойчивая работа на ХХ ,схемы вот:

4902_925.jpg

9340_1347.gif
 

daryinalexej

капитан 3-го ранга
Регистрация
28.07.2012
Сообщения
841
Карма
70
Возраст
43
Город
Домодедово
Имя
Алексей
Лодка
Южанка-2
Мотор
Вихрь 30
(они залиты полиэтиленом вместе с тиристорами)
Мы сможем отделить датчики от от остальной схемы? Цель- "засунуть" между датчиками и тиристорами контроллер?
 

Геннич

гл. старшина
Регистрация
19.11.2012
Сообщения
114
Карма
12
Возраст
56
Город
Беларусь,Брестская обл. г.Берёза
Имя
Геннадий
Лодка
мотолодка,самодельная
Мотор
В-8,М-5,М-12.5,Прибой,Нептун23
Только сейчас разглядел разные цвета масс,м-да.С INCL всё ясно.L1\L2 у вас стандартные или нет?Хотелось-бы знать намоточные данные(емкость 470/50 пропорциональна мощности L2?),шунтируемые напряжения по BTA140 и BT151.Причину применения транзистора в блоках Z1\Z2 вы разъясняли выше.У меня катушки на независимых сердечниках и их по 2(кстати,можно-ли парралелить 2-е L2 или каждой свой ВТА и мост),какие нужны изменения в Z1\Z2 применительно к ВТ151?С уважением,Геннадий.
 

Геннич

гл. старшина
Регистрация
19.11.2012
Сообщения
114
Карма
12
Возраст
56
Город
Беларусь,Брестская обл. г.Берёза
Имя
Геннадий
Лодка
мотолодка,самодельная
Мотор
В-8,М-5,М-12.5,Прибой,Нептун23
Да,ещё один момент.Не могу понять как работает (вернее сробатывает) цепь от кнопки выбора характеристик до PICa?
 

vlad123

матрос
Регистрация
14.12.2012
Сообщения
12
Карма
0
Имя
Влад
Лодка
Днепр
Мотор
Вихрь,Бийск 45
daryinalexej сказал(а):
(они залиты полиэтиленом вместе с тиристорами)
Мы сможем отделить датчики от от остальной схемы? Цель- "засунуть" между датчиками и тиристорами контроллер?
Да,конечно,можно даже в зажигании как 2-ой вариант схемы оставить только "родные" датчики,хотя в первом варианте при выходе контроллера из строя его можно зашунтировать перемычками и дойти до дома. А вообще интересно это будет один контроллер или три отдельных?
 

daryinalexej

капитан 3-го ранга
Регистрация
28.07.2012
Сообщения
841
Карма
70
Возраст
43
Город
Домодедово
Имя
Алексей
Лодка
Южанка-2
Мотор
Вихрь 30
Геннич сказал(а):
Только сейчас разглядел разные цвета масс,м-да.С INCL всё ясно.L1\L2 у вас стандартные или нет?Хотелось-бы знать намоточные данные(емкость 470/50 пропорциональна мощности L2?),шунтируемые напряжения по BTA140 и BT151.Причину применения транзистора в блоках Z1\Z2 вы разъясняли выше.У меня катушки на независимых сердечниках и их по 2(кстати,можно-ли парралелить 2-е L2 или каждой свой ВТА и мост),какие нужны изменения в Z1\Z2 применительно к ВТ151?С уважением,Геннадий.
1.Емкость 470 пропорциональна потребляемой в единицу времени контроллером ( вместе с его обвязкой) и ДХ энергией, но увеличивать эту емкость не рекомендую, это не тот случай когда "кашу маслом не испортишь", 470- оптимал, я долго ее подбирал.
2. L1/L2 такие, как в схеме Дмитрия ( Надежная схема для ...), с L1 думаю все ясно, на счет L2- амплитуда напряжения на ней, должна быть не менее 13В при нагрузке 500 Ом (если параллельно к ней подключить резистор в 500 Ом) при 200-300 об/мин.
3. BTA140 ограничит напряжение на уровне 28-30В (большая точность тут не нужна) разброс 25-35В-норма. BT-151 не даст подняться напряжению выше 350В, не найдете 1,5 KE 350, ставьте любые стабилитроны, другие защитные диоды, соедините последовательно по несколько штук, главное чтобы общее напряжение пробоя 200-400В.
4. Параллелить катушки конечно можно, если нужно.
5. В смысле BT151 вместо полевого транзистора?
 

daryinalexej

капитан 3-го ранга
Регистрация
28.07.2012
Сообщения
841
Карма
70
Возраст
43
Город
Домодедово
Имя
Алексей
Лодка
Южанка-2
Мотор
Вихрь 30
Геннич сказал(а):
Да,ещё один момент.Не могу понять как работает (вернее сробатывает) цепь от кнопки выбора характеристик до PICa?
Один стабилитрон 4,7В не даст оптопаре включится пока напряжение с кнопки не прывысит 4,7В (защита от ложных срабатываний при возможных "наводках" на проводе между кнопкой и стабилитроном- провод может быть длинным), второй стабилитрон защитит ИК диоб оптопары от возможных перенапряжений, резистор 1К ограничит ток через ИК диод, когда транзистор оптопары открыт на 9 "ноге" ноль, закрыт единица.
 

daryinalexej

капитан 3-го ранга
Регистрация
28.07.2012
Сообщения
841
Карма
70
Возраст
43
Город
Домодедово
Имя
Алексей
Лодка
Южанка-2
Мотор
Вихрь 30
Да,конечно,можно даже в зажигании как 2-ой вариант схемы оставить только "родные" датчики,хотя в первом варианте при выходе контроллера из строя его можно зашунтировать перемычками и дойти до дома. А вообще интересно это будет один контроллер или три отдельных?
Конечно один контроллер- три входа, три выхода. Прогу я сделаю- не вопрос, а дальше сами- осилите?
 

vlad123

матрос
Регистрация
14.12.2012
Сообщения
12
Карма
0
Имя
Влад
Лодка
Днепр
Мотор
Вихрь,Бийск 45
daryinalexej сказал(а):
Да,конечно,можно даже в зажигании как 2-ой вариант схемы оставить только "родные" датчики,хотя в первом варианте при выходе контроллера из строя его можно зашунтировать перемычками и дойти до дома. А вообще интересно это будет один контроллер или три отдельных?
Конечно один контроллер- три входа, три выхода. Прогу я сделаю- не вопрос, а дальше сами- осилите?
При наличии схемы и прошивки-да, но у меня крутится вопрос: с одним контроллером чем будет определяться какой выход контроллера в данный момент активный или от чего пойдёт отсчет зажигания нужного цилиндра? Или один из датчиков параллельно может использоваться как датчик положения коленвала? Или в Вашей схеме это не нужно? С уважением Влад.
 

daryinalexej

капитан 3-го ранга
Регистрация
28.07.2012
Сообщения
841
Карма
70
Возраст
43
Город
Домодедово
Имя
Алексей
Лодка
Южанка-2
Мотор
Вихрь 30
При наличии схемы и прошивки-да, но у меня крутится вопрос: чем будет определяться какой выход контроллера в данный момент активный или от чего пойдёт отсчет зажигания нужного цилиндра? Или один из датчиков параллельно может использоваться как датчик положения коленвала? С уважением Влад.
Каждому датчику поставим в соответствие свой цилиндр (каждому входу свой выход). Допустим обороты ниже 1000 и мы получили сигнал с датчика второго цилиндра- контроллер пошлет сигнал на соответствующий второму цилиндру выход (искра во втором), перезапустит таймер отсчета времени, и вступит в режим ожидания сигнала с датчика 3-го цилиндра ( на сигналы с 1-го и 2-го датчиков контроллер уже не ответит пока не будет сигнала с 3-го- таким образом мы заодно стробируем его от возможных ложных (помеховых) срабатываний от 1-го и 2-го датчиков тем более что после прохождения магнитом датчика сигналы с него могут повторится несколько раз в результате гармонических колебаний- обычное дело для индуктивного датчика). По приходу сигнала с 3-го таймер остановится его значение будет запомнено и использовано для расчета угла опережения ( до сигнала с 1-го) если обороты выше 1000, в противно случае искра в первом будет по получению сигнала с 1-го. Расчет угла опережения, отсчет времени между сигналами и ожидание следующего сигнала контроллер выполняет одновременно. Пойдет?
 

vasilich

гл. старшина
Регистрация
03.07.2012
Сообщения
106
Карма
4
Имя
vasilich
Лодка
Нептун-1, Прогресс-2
Мотор
Москва-30Э, Нептун-23, Вихрь -30ЭР
Всё верно, Алексей. Такая логика должна сработать. Правда, индуктивный датчик совместно с ёмкостью последующих входных цепей образует контур ударного возбуждения, который между двумя смежными внешними возмущениями генерирует не гармонические, а затухающие колебания, амплитуда которых описывается известным соотношением
A(t) = Ao[exp(-kt)][Sin(wt-u)], где Ао- начальная амплитуда колебаний (первый max), выражение exp(-kt) есть число Эйлера (e=2,718) в степени (-kt), где k - коэффициент затухания колебаний, t - текущее время, u - начальная фаза колебаний, wt - переменная фаза колебаний, w = 2пf, п = 3,14 (число Пифагора), f - линейная частота в Гц. Естественно, такое затухание колебаний сильнее будет проявляться на низких оборотах. Но Ваша логика тем и хороша, что все эти колебания (рассматриваемые как помеха) будут исключаться и это правильно. Однако потенциал Вашей логики позволит также (при небольших изменениях) использовать эти колебания для реализации, например, многоискрового режима (скажем при пуске, если в этом будет необходимость). На мой взгляд это ещё один несомненный плюс. Всего Вам самого доброго, Алексей, и удачи.
 

daryinalexej

капитан 3-го ранга
Регистрация
28.07.2012
Сообщения
841
Карма
70
Возраст
43
Город
Домодедово
Имя
Алексей
Лодка
Южанка-2
Мотор
Вихрь 30
vasilich спаибо, что ГАРМОНИЧЕСКИЕ колебания будут затухать по ЭКСПОНЕНЦИАЛЬНОМУ закону я знаю. Многоискровый режим проще организовать программно.
 

vlad123

матрос
Регистрация
14.12.2012
Сообщения
12
Карма
0
Имя
Влад
Лодка
Днепр
Мотор
Вихрь,Бийск 45
daryinalexej сказал(а):
При наличии схемы и прошивки-да, но у меня крутится вопрос: чем будет определяться какой выход контроллера в данный момент активный или от чего пойдёт отсчет зажигания нужного цилиндра? Или один из датчиков параллельно может использоваться как датчик положения коленвала? С уважением Влад.
Каждому датчику поставим в соответствие свой цилиндр (каждому входу свой выход). Допустим обороты ниже 1000 и мы получили сигнал с датчика второго цилиндра- контроллер пошлет сигнал на соответствующий второму цилиндру выход (искра во втором), перезапустит таймер отсчета времени, и вступит в режим ожидания сигнала с датчика 3-го цилиндра ( на сигналы с 1-го и 2-го датчиков контроллер уже не ответит пока не будет сигнала с 3-го- таким образом мы заодно стробируем его от возможных ложных (помеховых) срабатываний от 1-го и 2-го датчиков тем более что после прохождения магнитом датчика сигналы с него могут повторится несколько раз в результате гармонических колебаний- обычное дело для индуктивного датчика). По приходу сигнала с 3-го таймер остановится его значение будет запомнено и использовано для расчета угла опережения ( до сигнала с 1-го) если обороты выше 1000, в противно случае искра в первом будет по получению сигнала с 1-го. Расчет угла опережения, отсчет времени между сигналами и ожидание следующего сигнала контроллер выполняет одновременно. Пойдет?
Да, вопросы отпали,спасибо за подробное объяснение. С уважением Влад.
 

vasilich

гл. старшина
Регистрация
03.07.2012
Сообщения
106
Карма
4
Имя
vasilich
Лодка
Нептун-1, Прогресс-2
Мотор
Москва-30Э, Нептун-23, Вихрь -30ЭР
Совершенно верно, Алексей, программно проще, эффективнее, и возможностей при этом получается гораздо больше.
 

Геннич

гл. старшина
Регистрация
19.11.2012
Сообщения
114
Карма
12
Возраст
56
Город
Беларусь,Брестская обл. г.Берёза
Имя
Геннадий
Лодка
мотолодка,самодельная
Мотор
В-8,М-5,М-12.5,Прибой,Нептун23
Именно так-тиристор вместо полевика,если это возможно при данном управлении от PICа.Я ничего не имею против транзистора,но при отказе МПЗ хочеться иметь полноценнуюCDI пусть и с фиксированным углом(как докатку).Хотя полевики тоже могут работать с управлением от индукционных датчиков,только схему я сам не составлю.
 

daryinalexej

капитан 3-го ранга
Регистрация
28.07.2012
Сообщения
841
Карма
70
Возраст
43
Город
Домодедово
Имя
Алексей
Лодка
Южанка-2
Мотор
Вихрь 30
Геннич сказал(а):
Именно так-тиристор вместо полевика,если это возможно при данном управлении от PICа.Я ничего не имею против транзистора,но при отказе МПЗ хочеться иметь полноценнуюCDI пусть и с фиксированным углом(как докатку).Хотя полевики тоже могут работать с управлением от индукционных датчиков,только схему я сам не составлю.
Нарисую, есть у меня реально опробованный вариант на тиристоре
.
 

Геннич

гл. старшина
Регистрация
19.11.2012
Сообщения
114
Карма
12
Возраст
56
Город
Беларусь,Брестская обл. г.Берёза
Имя
Геннадий
Лодка
мотолодка,самодельная
Мотор
В-8,М-5,М-12.5,Прибой,Нептун23
Привет,Андрей.Ещё раз "обкатывал в уме" вашу схему МПЗ.Возник вопрос(в теме ответа не нашёл,может пропустил где?)-а как располагаються на маховике магниты для датчика относительно ВМТ цилиндров? Ведь их расположение-это начало отсчета(расчёта) УОЗ. С уважением,Геннадий.
 

Геннич

гл. старшина
Регистрация
19.11.2012
Сообщения
114
Карма
12
Возраст
56
Город
Беларусь,Брестская обл. г.Берёза
Имя
Геннадий
Лодка
мотолодка,самодельная
Мотор
В-8,М-5,М-12.5,Прибой,Нептун23
Геннич сказал(а):
Привет,Андрей.Ещё раз "обкатывал в уме" вашу схему МПЗ.Возник вопрос(в теме ответа не нашёл,может пропустил где?)-а как располагаються на маховике магниты для датчика относительно ВМТ цилиндров? Ведь их расположение-это начало отсчета(расчёта) УОЗ. С уважением,Геннадий.
Может "по умолчанию"-по ВМТ?
 

daryinalexej

капитан 3-го ранга
Регистрация
28.07.2012
Сообщения
841
Карма
70
Возраст
43
Город
Домодедово
Имя
Алексей
Лодка
Южанка-2
Мотор
Вихрь 30
vlad123, программа готова , от чего планируете питать контроллер?
 

vlad123

матрос
Регистрация
14.12.2012
Сообщения
12
Карма
0
Имя
Влад
Лодка
Днепр
Мотор
Вихрь,Бийск 45
daryinalexej сказал(а):
vlad123, программа готова , от чего планируете питать контроллер?
Алексей!
Мощность генератора мотора 50 вт,напряжение 12в, есть встроенный мостик для зарядки аккумулятора стартера (45 А\Ч). Хотелось бы зажигание запитать от этого мостика, без аккумулятора. Но пусковой аккумулятор всегда на борту, поэтому возможен вариант и с батарейным питанием (у меня есть желание опробовать оба варианта и выбрать лучший). С уважением Влад.
 

daryinalexej

капитан 3-го ранга
Регистрация
28.07.2012
Сообщения
841
Карма
70
Возраст
43
Город
Домодедово
Имя
Алексей
Лодка
Южанка-2
Мотор
Вихрь 30
vlad123 сказал(а):
Добрый день Алексей! Интересно попробовать Ваш проект для 3-х цилиндрового мотора . Возможно ли применить его для ПЛМ "Бийск-45"? В штатной ЭСЗ не предусмотрено изменение УОЗ. На моторе три индукционных датчика расположены ч\з 120град. снаружи маховика, срабатывают поочередно от одного магнита, далее три отдельных канала на тиристорах.С уважением Влад.
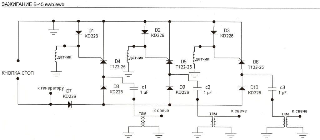
Прошивка-3C628.HEX
Схема-3ц мотор
Порядок сборки:
1. После прошивки контроллера ( ВНИМАНИЕ- PIC16F628) собираем эту схему-

2. Подсоединяем D1,D2,D3 к корпусу через резисторы 1кОм, подсоединяем питание (три последовательно соединенных батарейки 1,5В). На Z1,Z2,Z3 должны появится прямоугольные импульсы
частотой 740-750Гц, длительность примерно 0,4мс. Убедившись в наличии этих импульсов (осциллограф или частотомер в помощь) отсоединяем Z1,Z2,Z3 от массы, убираем резисторы 1кОм
после чего продолжаем сборку.
 

Вложения

Вверх Снизу