Motorix

капитан 2-го ранга
Регистрация
16.11.2010
Сообщения
1 127
Карма
131
Лодка
Южанка
Мотор
Мерк 15, Вихрь 25, Нептун 23
daryinalexej сказал(а):
Транс я мотал на таком сердечнике. Первичка 2x17 витков, вторичка 80. Полевики можно irfz44, irfz48 и другие похожие, благо их много. Использую обычные тактовые кнопки с монтажом в отверстия на плату. Переход на Pic16f648a связан с вдвое большим объемом памяти, в 84 и 628 её недостаточно. Кроме того в 84 нет второго 16 битного таймера и модуля захвата сравнения ШИМ.
Вот что значит профессионал. Огромное спасибо за столь ценную инфу. Я бы очень долго искал все это по справочникам и обзванивал знакомых.
Ну тут у дилетантов радиотехники еще вопросики появились по схеме... )))

1. 220 uH - 330 uH /1,5 Это дроссель?
2. кондер 100 nF - 270 nF/250V определяется подстройкой? или диапазон на выбор?
3. Возможно этот преобразователь выполнить отдельным блоком? Отдельной коробочкой. Или чревато? Если возможно, покажи где обрубать по схеме. Потому как хочу взять за основу твою схему.
Как дойду до транса, обращусь с новыми вопросами, если не против.

Огромное тебе спасибо. Вот такой человек реально и должен вести тему. Все знает по данному вопросу, есть наработанные решения. С огромным уважением отношусь к профессионалам.
 

daryinalexej

капитан 3-го ранга
Регистрация
28.07.2012
Сообщения
841
Карма
70
Возраст
43
Город
Домодедово
Имя
Алексей
Лодка
Южанка-2
Мотор
Вихрь 30
1)Дроссель, кстати 1,5А я не нашёл, поставил такой на 680мА, это дроссель фильтра помехоподавляющего, на скорость он не влияет.
2)любой из диапазона, подстраивать там особо нечего и не надо, главное правильно собрать.
3) Я и выполнял отдельной коробочкой, накопительный конденсатор 1мкФ ставил внутри этого блока, а не на плате коммутатора, но провода между этим блоком и коммутатором нужно стараться делать короче.
4) На счёт где обрубать: мысленно уберите тиристор и поставьте вместо него накопительный конденсатор 1мкФ/400В, остальное не нужно, неоновую лампу я не ставил (это видимо для красоты), вместо неё и резистора 150кОм, один резистор 470кОм.
Завтра заплачу за проводной инет, могу скинуть печатку SPL6, как делал я, правда там почти все элементы SMD.
 

Motorix

капитан 2-го ранга
Регистрация
16.11.2010
Сообщения
1 127
Карма
131
Лодка
Южанка
Мотор
Мерк 15, Вихрь 25, Нептун 23
daryinalexej сказал(а):
1)Дроссель, кстати 1,5А я не нашёл, поставил такой на 680мА, это дроссель фильтра помехоподавляющего, на скорость он не влияет.
2)любой из диапазона, подстраивать там особо нечего и не надо, главное правильно собрать.
3) Я и выполнял отдельной коробочкой, накопительный конденсатор 1мкФ ставил внутри этого блока, а не на плате коммутатора, но провода между этим блоком и коммутатором нужно стараться делать короче.
4) На счёт где обрубать: мысленно уберите тиристор и поставьте вместо него накопительный конденсатор 1мкФ/400В, остальное не нужно, неоновую лампу я не ставил (это видимо для красоты), вместо неё и резистора 150кОм, один резистор 470кОм.
Завтра заплачу за проводной инет, могу скинуть печатку SPL6, как делал я, правда там почти все элементы SMD.
С удовольствием посмотрю печатку. Сейчас как раз этим занимаюсь. В протезе собираю элементы по корпусам в кучу. А развожу потом в Аресе.
 

Motorix

капитан 2-го ранга
Регистрация
16.11.2010
Сообщения
1 127
Карма
131
Лодка
Южанка
Мотор
Мерк 15, Вихрь 25, Нептун 23

daryinalexej

капитан 3-го ранга
Регистрация
28.07.2012
Сообщения
841
Карма
70
Возраст
43
Город
Домодедово
Имя
Алексей
Лодка
Южанка-2
Мотор
Вихрь 30

Motorix

капитан 2-го ранга
Регистрация
16.11.2010
Сообщения
1 127
Карма
131
Лодка
Южанка
Мотор
Мерк 15, Вихрь 25, Нептун 23
daryinalexej сказал(а):
Транс я мотал на таком сердечнике.
Жизнь как всегда вносит свои коррективы. Такого колечка в наличии в нашем городе миллионнике нет. )))
Подскажи, если можешь, Вот такое кольцо подойдет?
М2000НМ1, 32х20х 9
Технические параметры
Материал магнитопровода м2000hm
Начальная магнитная проницаемость 2000
Верхняя рабочая частота материала магнитопровода, кГц 100
В этом же размере есть
М2500НМС1, 32х20х9
Технические параметры
Материал магнитопровода м2500нмс1
Начальная магнитная проницаемость 2500
Верхняя рабочая частота материала магнитопровода, кГц 400
Форма магнитопровода кольцо
 

Вложения

Motorix

капитан 2-го ранга
Регистрация
16.11.2010
Сообщения
1 127
Карма
131
Лодка
Южанка
Мотор
Мерк 15, Вихрь 25, Нептун 23
daryinalexej сказал(а):
Транс я мотал на таком сердечнике.
Есть еще вот такое колечко,
М2500НМС1, 20х12х6
Технические параметры
Материал магнитопровода м2500нмс1
Начальная магнитная проницаемость 2500
Верхняя рабочая частота материала магнитопровода, кГц 400
Форма магнитопровода кольцо

По верхней частоте больше подходит, но вот размер...? Но цена в три раза дешевле. )))
 

Вложения

Motorix

капитан 2-го ранга
Регистрация
16.11.2010
Сообщения
1 127
Карма
131
Лодка
Южанка
Мотор
Мерк 15, Вихрь 25, Нептун 23
daryinalexej сказал(а):
1)Дроссель, кстати 1,5А я не нашёл, поставил такой на 680мА, это дроссель фильтра помехоподавляющего, на скорость он не влияет.
Эти дроссели по питанию везде в автотехники ставят. Ничего необычного. Раз он его указал как 1,5 А надо постараться такой и сделать. Сегодня расчет программкой сделаю, на колечке ферритовом. Надо посмотреть в старой автомагнитоле, на сколько там по току стоит. Может выдерну оттуда, если подойдет.
Второй дроссель, это уже схема LC фильтра. По параметрам индуктивности я такой нашел, по току только на 1 А. С запасом.
Тоже не хорошо. Не знаю, учитывал ли автор схемы изменения насыщения сердечника при повышении тока в его цепи. Если учел, то 1А не будет иметь нужной индуктивности. Вообще для меня борьба с помехами очень неприятная работа. Чего только не перепробовал... Оптопары от высокой частоты вообще не спасают, только как защита от перегруза по напряжению. Экраны, правильное размещение проводников для компенсации полей, RC фильтры, разделение земли. Это помогает. Хотя как пишут в умных книгах, непревзойденным по помехозащищенности признан контроллер от старых стиральных машинок автоматов, Индезит. Он там без всякого экранного корпуса весит среди силовых проводов. Работает годами без нареканий. С учетом того что в России вообще нет правильной разводки электросети в жилых домах. Да и на производстве тоже. Так вот этот контроллер сделан вообще не по стандартным правилам. Так что скорее всего это искусство, а для любого искусства нужен талант. Тут конкретно талант схемотехника. Ну и опыт.
Вот такой дроссель , тот что ниже по схеме.

RLB0914-101KL, 100 мкГн


Серия rlb
Номинальная индуктивность, мкГн 100
Допуск номинальной индуктивности,% 10
Максимальный постоянный ток,мА 1000
Активное сопротивление,Ом 0.28
Добротность,Q 30
Рабочая температура,С -20…80
Способ монтажа в отверстие
Длина корпуса,мм 12.5
Диаметр (ширина)корпуса,мм 9
Особенности для высокоточных цепей
 

Вложения

  • 30,6 КБ Просмотры: 1 173

Motorix

капитан 2-го ранга
Регистрация
16.11.2010
Сообщения
1 127
Карма
131
Лодка
Южанка
Мотор
Мерк 15, Вихрь 25, Нептун 23
Не могу найти даже на заказ BYM26E.
Вот такой подойдет как замена?

UF5408, Диод ультра быстрый 3А 1000В 75нС [DO-201AD]
Материал кремний
Максимальное постоянное обратное напряжение, В 1000
Максимальное импульсное обратное напряжение, В 1000
Максимальный прямой(выпрямленный за полупериод) ток,А 3
Максимально допустимый прямой импульсный ток,А 150
Максимальный обратный ток,мкА 25гр 10
Максимальное прямое напряжение,В 1.7 !!!!! (Вот тут разница с указанным в схеме... Там 2.65 В)
при Iпр.,А 3
Максимальное время обратного восстановления,мкс 0.075
Общая емкость Сд,пФ 36
Рабочая температура,С -50…150
Способ монтажа в отверст.
Корпус do201ad
А вообще наверное набор деталей у автора вовсе не китайский, как сейчас у нас. Или много времени уже прошло с разработки схемы.
 

daryinalexej

капитан 3-го ранга
Регистрация
28.07.2012
Сообщения
841
Карма
70
Возраст
43
Город
Домодедово
Имя
Алексей
Лодка
Южанка-2
Мотор
Вихрь 30
Диоды подойдут. Материал М2500НМС вполне годен, но количество витков придется подбирать заново, для этого придется потратить время и поработать.
 

Motorix

капитан 2-го ранга
Регистрация
16.11.2010
Сообщения
1 127
Карма
131
Лодка
Южанка
Мотор
Мерк 15, Вихрь 25, Нептун 23
daryinalexej сказал(а):
Диоды подойдут. Материал М2500НМС вполне годен, но количество витков придется подбирать заново, для этого придется потратить время и поработать.
Привет!
Я понял что придется подбирать обмотки, скачал программки для расчета трансформаторов импульсных. Заодно и расчет дросселей. Буду разбираться. Какова должна быть мощность данного трансформатора. Я впервые сталкиваюсь с схемами инверторов.
Сегодня пытался развести платку, и понял что не не могу представить где какие токи и напряжения... Ты плату разводил из соображения компактности или помехозащищенности?
Еще очень интересен вопрос с землей. Я некогда не сталкивался с системами аккумуляторными. Есть там отражение помехи обратно в сеть или он ее проглатывает?
Хотелось бы в этом сезоне обкатать схемку.
 

Motorix

капитан 2-го ранга
Регистрация
16.11.2010
Сообщения
1 127
Карма
131
Лодка
Южанка
Мотор
Мерк 15, Вихрь 25, Нептун 23
daryinalexej сказал(а):
Материал М2500НМС вполне годен, но количество витков придется подбирать заново, для этого придется потратить время и поработать.
Привет! Заказал весь комплект деталей и заготовки для трансформатора в Чип Дипе. Решил сделать на Ш сердечники. Тем более там и каркасы и скобы... И параметры обмотки есть,и в плату впаять будет удобно. У меня такая дурная привычка, пока досконально не разберусь в теме, делать ничего не буду самостоятельно. А тут я понял - разбираться и разбираться. Это отложу на зиму. Пока жду, 7 - 8 дней доставка (только потому что каркаса небыло, все остальное в наличии), буду плату делать, корпус искать подходящий. И под вторую часть схему нарисую в Протеусе. Чуть позже отправлю схему , которую я нарисовал для инвертора. Будь так добр, проверь, все ли правильно там. ОК?
 

Motorix

капитан 2-го ранга
Регистрация
16.11.2010
Сообщения
1 127
Карма
131
Лодка
Южанка
Мотор
Мерк 15, Вихрь 25, Нептун 23
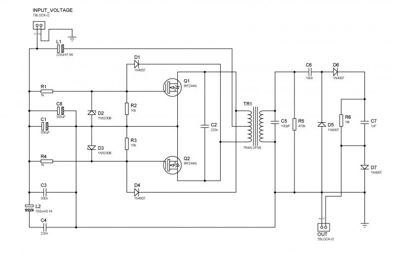
Дроссели на схеме нарисовал как конденсаторы, корпус мелкого дросселя один в один, ну а со вторым посмотрим что сделать.
 

Вложения

  • 34,7 КБ Просмотры: 1 237

Motorix

капитан 2-го ранга
Регистрация
16.11.2010
Сообщения
1 127
Карма
131
Лодка
Южанка
Мотор
Мерк 15, Вихрь 25, Нептун 23
https://ru.aliexpress.com/item/Free-Shi ... rue#extend

Посмотри ссылку. Очень интересная штука. А главное ценник...

Вот теперь и задумаешься... Я каркас катушки, кусок пластика 20 на 50 мм заказал сегодня по примерно такой же цене. Ну на 20 руб дешевле. А тут устройство целое и высокотехнологичное. Еще корпус поищу и тогда вообще отлично будет. И радио смогу туда еще подцепить... Есть где то собранная уже схемка радиоприемника на проце с предустановками (в пзу) частот FM диапазона, и микросхемка часов с независимым питанием и I2C... Покупал в Мастер Ките, но они без экранов были, так и не прикрутил никуда. А еще можно простенький эхолот приладить к экрану. Я на 16а877a делал как то ультразвуковую проверку пристаночной зоны. Что бы никто не попал под станок автомат. 4 ультразвуковых датчика звонили в пространство, ответ был в длине сигнала. Тоже через ccp модуль читал. Датчики готовые уже взял на али по 50 руб. 2 недели доставка. Думаю там и для воды такие быть должны. Ну и температура воды само собой. Кстате, почему не стал температуру двигателя через ацп мерить а использовал цифровой датчик? Он значительно дороже простейшей термопары. Сейчас хватает с хорошей линейностью. Недорогие. Около 30 - 50 руб.
 

Evgeniy

капитан 3-го ранга
Регистрация
02.01.2011
Сообщения
506
Карма
13
Возраст
46
Город
Вологодская обл. г.Сокол
Имя
Евгений
Лодка
Надувнуха продана, Днепр продан, Ладога 1 продана, Флагман 380К продан, Кайман-400
Мотор
Honda BF50A, Вихрь-30, Ветерок-8М, Салют-Э
Алексей приветствую.
Заинтересовало ваше зажигание, сам недавно стал обладателем Бийска, хотелось бы на него поставить данное зажигание. Как можно с вами связаться?
 

daryinalexej

капитан 3-го ранга
Регистрация
28.07.2012
Сообщения
841
Карма
70
Возраст
43
Город
Домодедово
Имя
Алексей
Лодка
Южанка-2
Мотор
Вихрь 30
Motorix сказал(а):
Дроссели на схеме нарисовал как конденсаторы, корпус мелкого дросселя один в один, ну а со вторым посмотрим что сделать.
С3,С4 и L2 ненужны, это фильтр для питания PIC.
 

daryinalexej

капитан 3-го ранга
Регистрация
28.07.2012
Сообщения
841
Карма
70
Возраст
43
Город
Домодедово
Имя
Алексей
Лодка
Южанка-2
Мотор
Вихрь 30
Motorix сказал(а):
Кстате, почему не стал температуру двигателя через ацп мерить а использовал цифровой датчик? Он значительно дороже простейшей термопары. Сейчас хватает с хорошей линейностью. Недорогие. Около 30 - 50 руб.
В 648 нет АЦП.
 

daryinalexej

капитан 3-го ранга
Регистрация
28.07.2012
Сообщения
841
Карма
70
Возраст
43
Город
Домодедово
Имя
Алексей
Лодка
Южанка-2
Мотор
Вихрь 30
Evgeniy сказал(а):
Алексей приветствую.
Заинтересовало ваше зажигание, сам недавно стал обладателем Бийска, хотелось бы на него поставить данное зажигание. Как можно с вами связаться?
Можно daryinalexej@gmail.com
 

Evgeniy

капитан 3-го ранга
Регистрация
02.01.2011
Сообщения
506
Карма
13
Возраст
46
Город
Вологодская обл. г.Сокол
Имя
Евгений
Лодка
Надувнуха продана, Днепр продан, Ладога 1 продана, Флагман 380К продан, Кайман-400
Мотор
Honda BF50A, Вихрь-30, Ветерок-8М, Салют-Э
daryinalexej сказал(а):
Evgeniy сказал(а):
Алексей приветствую.
Заинтересовало ваше зажигание, сам недавно стал обладателем Бийска, хотелось бы на него поставить данное зажигание. Как можно с вами связаться?
Можно daryinalexej@gmail.com
Отписался
 

Evgeniy

капитан 3-го ранга
Регистрация
02.01.2011
Сообщения
506
Карма
13
Возраст
46
Город
Вологодская обл. г.Сокол
Имя
Евгений
Лодка
Надувнуха продана, Днепр продан, Ладога 1 продана, Флагман 380К продан, Кайман-400
Мотор
Honda BF50A, Вихрь-30, Ветерок-8М, Салют-Э

Motorix

капитан 2-го ранга
Регистрация
16.11.2010
Сообщения
1 127
Карма
131
Лодка
Южанка
Мотор
Мерк 15, Вихрь 25, Нептун 23
daryinalexej сказал(а):
Motorix сказал(а):
Дроссели на схеме нарисовал как конденсаторы, корпус мелкого дросселя один в один, ну а со вторым посмотрим что сделать.
С3,С4 и L2 ненужны, это фильтр для питания PIC.
Большое спасибо за ответ.
И... еще вопросы по схеме, если можно... Управление мосфетом идет с процессора, там какой то ограниченный по времени сигнал... Я не разбирался еще с этим, сам не "радист"... что то порядка 500 мс? Скорее всего предзапись значения в ТМР0 для использования прерывания... Аппаратно можно как то сделать управляющий сигнал. Что бы обезопасить на случай сбоя программы или паразитных "вспышек" на портах при запуске процессора... Сталкивался несколько раз с такими проблемами.
Еще раз огромное спасибо за ответ.
 

ovchinnikov 1966

капитан 1-го ранга
Регистрация
29.01.2012
Сообщения
9 420
Карма
1 303
Имя
Alex
Лодка
Terhi 405. Flinc 320
Мотор
Johnson, Evenrud, Chrysler.Terhi . Volvo Penta ///...
daryinalexej сказал(а):
Evgeniy сказал(а):
Ничего не получил. .com в конце.
Алексей здравствуйте. Есть вопрос. Можно ли посетить параллельные миры в противофазе времени?
П.С. за пивом не договорили, вопрос остался открытым:)
 

Motorix

капитан 2-го ранга
Регистрация
16.11.2010
Сообщения
1 127
Карма
131
Лодка
Южанка
Мотор
Мерк 15, Вихрь 25, Нептун 23
Наконец то пришли детали заказанные. Начну собирать DC-DC инвертер.
 

Bmw5579

ст. матрос
Регистрация
23.09.2015
Сообщения
36
Карма
1
Город
Красноярск
Имя
Дмитрий
Лодка
Надувная
Мотор
Вихрь-М (25)
daryinalexej сказал(а):
Да когда-же ты уже напишешь"пацаны я уже всё сделал ,кому надо-звоните сколько стоит скажу" А то у меня с вихрем засада зажиганье мн 1.Прочитал почти всю тему,Самому делать не вариант,поэтому надо установочный комплект.А какой будет-как автор решит то-есть ты.Хоть на оптопаре,хоть с ДХ,хоть ещё как.
Напишу когда будет обкатана опытная партия и я буду уверен в надежности, отсутствии "багов", ну и когда будут изучены все особенности монтажа и эксплуатации.
Алексей, здравствуйте.
У меня тот же вопрос. Хочу воскресить отцу Вихрь М. Но мало что понимаю схемотехнике и радиоэлектронике. Паять умею но как пользователь. Сам не справлюсь изготовить такое сложное устройство. Руки есть, установить смогу и сам. Все хочу поставить нормальное зажигание на Вихря, как у вас на схеме и на видео. Смотрел всю тему. Сейчас уже и не понимаю что и кто там внедряет. Скажите, можно у вас заказать весь комплект с датчиками на Вихрь М?
У нас в Сибири -Красноярск, скоро уже зима и даже времени не будет обкатать.. А мотор он не берет даже, потому что глохнет постоянно. И расход как у камаза...:)
Сейчас типа Бабье лето, было бы здорово порадовать отца нормально работающим Вихёрм.:)
 
Вверх Снизу