yoric

капитан 1-го ранга
Регистрация
06.05.2012
Сообщения
6 334
Карма
767
Город
Нью-сибирск
Имя
Йорик, в миру Юрий
Лодка
Ока4
Мотор
П25
Не работает до 1000 и после 6000. Перечитай, что-ли, тему, всего 40 страниц, как средний рассказик, нужное можно выписать для последующей распечатки)))
 

lex270987

пассажир
Регистрация
04.03.2015
Сообщения
1
Карма
0
Город
Чебоксары
Имя
Алексей
Лодка
Волна 280ск
Мотор
ветерок12
Привет всем.А готовое устройство будет в продаже нет?
 

ovchinnikov 1966

капитан 1-го ранга
Регистрация
29.01.2012
Сообщения
9 484
Карма
1 327
Имя
Alex
Лодка
Terhi 405. Flinc 320
Мотор
Johnson, Evenrud, Chrysler.Terhi . Volvo Penta ///...
Будет,автор готовится к производству,всё серьёзно :yes:
 

kav75

капитан 1-го ранга
Регистрация
16.01.2010
Сообщения
2 787
Карма
1 358
Возраст
50
Город
Томск (Северск)
Имя
Алексей
Лодка
ПВХ Нерпа-3, Самоделка (проданы), Прогресс 4, Нева есть.
Мотор
Вихрун 30, Ветерок 8М, Sea Pro 2.5, Yamaha 40 XWTL
Вот это очень хорошо :good: , особенно для чайников в электронике, таких как я :)
Ждем'с с нетерпением.
 

Паня

матрос
Регистрация
28.02.2015
Сообщения
18
Карма
0
Город
Сп-б
Имя
Павел
Лодка
Белла440, Сибирячка
Мотор
Вихрь, Нептун, Волгарь, Ветерки
Кто нибудь пробовал это зажигание с коммутаторми ВТН 0529.3734 или 0729.3734 или 131.3734.11,у Сарумана написано,что ставить их не рекомендуется,могут быть проблемы.
 

Apus

матрос
Регистрация
14.04.2015
Сообщения
26
Карма
4
Город
Свердловск
Имя
Алексей
Лодка
Надувная "Нептун"
Мотор
SEA-PRO 4Т

Apus

матрос
Регистрация
14.04.2015
Сообщения
26
Карма
4
Город
Свердловск
Имя
Алексей
Лодка
Надувная "Нептун"
Мотор
SEA-PRO 4Т
РобертНСК сказал(а):
yoric подожди, на ХХ прибор же не работает (не регулирует). или опять я ни хера не понял.
в принципе хоть в "огурцах" показывает, на "слух" же выставляем.
готовлюсь просто, с нетерпением.
У PICа не хватает точности для покрытия всего диапазона оборотов.
На низких оборотах встроенных часов(таймера) не хватает, а на высоких - быстродействия процессора.
Нужен другой процессор (авр TINY2313 он быстрее в 4 раза) или другой алгоритм для вычисления угла. Но хороший алгоритм в PIC не влезет, ни памяти ни скорости не хватит :pardon:

У микропроцессорного зажигания УКТУС-3, регулировка идёт от 0 до 32000(!) и выполнено в виде коммутатора, т.е. цепляем ставим шторку как надо и всё работает.
Разумеется заводится оно легче, т.к. не нужно со всей дури ручку тянуть...
А у кого со стартером, тому ещё и на аккуме севшем можно без маслания завести мотор. Рекомендую всяко.
 

daryinalexej

капитан 3-го ранга
Регистрация
28.07.2012
Сообщения
841
Карма
70
Возраст
44
Город
Домодедово
Имя
Алексей
Лодка
Южанка-2
Мотор
Вихрь 30
Apus сказал(а):
РобертНСК сказал(а):
yoric подожди, на ХХ прибор же не работает (не регулирует). или опять я ни хера не понял.
в принципе хоть в "огурцах" показывает, на "слух" же выставляем.
готовлюсь просто, с нетерпением.
У PICа не хватает точности для покрытия всего диапазона оборотов.
На низких оборотах встроенных часов(таймера) не хватает, а на высоких - быстродействия процессора.
Нужен другой процессор (авр TINY2313 он быстрее в 4 раза) или другой алгоритм для вычисления угла. Но хороший алгоритм в PIC не влезет, ни памяти ни скорости не хватит :pardon:

У микропроцессорного зажигания УКТУС-3, регулировка идёт от 0 до 32000(!) и выполнено в виде коммутатора, т.е. цепляем ставим шторку как надо и всё работает.
Разумеется заводится оно легче, т.к. не нужно со всей дури ручку тянуть...
А у кого со стартером, тому ещё и на аккуме севшем можно без маслания завести мотор. Рекомендую всяко.
Далеко не самоё профессиональное завертывание гомна в фантик :jokingly: Рекламировать и втюхивать муйню тоже уметь надо.
 

yoric

капитан 1-го ранга
Регистрация
06.05.2012
Сообщения
6 334
Карма
767
Город
Нью-сибирск
Имя
Йорик, в миру Юрий
Лодка
Ока4
Мотор
П25
Главное назвать правильно. УКТУС-3 - и дело в шляпе. Алексей, своё придумай как назвать-то, а то до сих пор безымянное :-D
 

daryinalexej

капитан 3-го ранга
Регистрация
28.07.2012
Сообщения
841
Карма
70
Возраст
44
Город
Домодедово
Имя
Алексей
Лодка
Южанка-2
Мотор
Вихрь 30
yoric сказал(а):
Главное назвать правильно. УКТУС-3 - и дело в шляпе. Алексей, своё придумай как назвать-то, а то до сих пор безымянное :-D
КАКТУС-3, буду косить по бренд. :D
 

FBTron

ст. матрос
Регистрация
25.07.2014
Сообщения
32
Карма
3
Город
Москва-Тверь
Лодка
Казанка
Мотор
Вихрь(20), Ненптун23 -2шт, Ветерок-8
Apus сказал(а):
У PICа не хватает точности для покрытия всего диапазона оборотов.
На низких оборотах встроенных часов(таймера) не хватает, а на высоких - быстродействия процессора.
Нужен другой процессор (авр TINY2313 он быстрее в 4 раза) или другой алгоритм для вычисления угла. Но хороший алгоритм в PIC не влезет, ни памяти ни скорости не хватит :pardon:
Уважаемый! Автор в этой теме разрабатывает проприетарное программное обеспечение на базе Linux рассчитанное на применение с процессорами ARM. планируется для устройств с Andoid, с беспроводным управлением через тачскрин, регулировкой УОЗ основанным на синезубе и прочими вкусностями. Просто основа алгоритма отрабатывалась на PIC. Так что куда там с авр TINY2313, боюсь он безбожно отстал на 1000лет. Этот замшелый анахронизм можно оставить хипстерам :roll: :unknown:
 

shura1980

матрос
Регистрация
26.04.2015
Сообщения
23
Карма
0
Город
Марий Эл/Красногорский
Имя
Александр
Лодка
KMD-380Pro
Мотор
Нептун-23 Вихрь-30
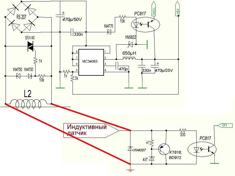
Здравствуйте, господа. Подскажите пожалуйста можно ли совместить схему питания PIC стр.6 и схему для индуктивного датчика стр.8. Хочу поставить опережение в разрыв между L2(500 витков d=0,1) и коммутатором по "надежная схема" от Дмитрия. Или придется мотать отдельную катушку для питания PIC ?
 

yoric

капитан 1-го ранга
Регистрация
06.05.2012
Сообщения
6 334
Карма
767
Город
Нью-сибирск
Имя
Йорик, в миру Юрий
Лодка
Ока4
Мотор
П25
Александр, Вы бы нарисовали как и чего хотите, поподробней, а то непонятно. Глядишь и ответит кто.
 

daryinalexej

капитан 3-го ранга
Регистрация
28.07.2012
Сообщения
841
Карма
70
Возраст
44
Город
Домодедово
Имя
Алексей
Лодка
Южанка-2
Мотор
Вихрь 30
Одновременно использовать для питания и управления обмотку не получится. Можно использовать обмотку накачки- положительная полуволна для накачки CDI, отрицательная для питания PIC, развязать через диоды, диодный мост из схемы питания выкинуть. Схемку управления лучше собрать такую:
 

Вложения

AL19

мичман
Регистрация
02.02.2013
Сообщения
179
Карма
2
Город
Томск/Северск
Имя
Александр
Лодка
СМАРТ 290
Мотор
HANGKAI 3.5
Увидев схему формирователя которую выложил Алексей, вспомнил что есть еще одна.
Та что выложил Алексей считывала импульсы со шкива автомобиля 60-2 и с зубьев
маховика автомобиля, а штифты которые были вставлены в маховик ( их 2) считывались данной схемой. В чем особенность - при повышении оборотов первая схема начинала ловить посторонние выступы и гайки которые были вкручены в маховик, а вторая имеет некоторую АРУ т.е. как бы при повышении оборотов уменьшает чувствительность.
 

Вложения

daryinalexej

капитан 3-го ранга
Регистрация
28.07.2012
Сообщения
841
Карма
70
Возраст
44
Город
Домодедово
Имя
Алексей
Лодка
Южанка-2
Мотор
Вихрь 30
Да Александр согласен. Но у нас не ДПКВ, синусойда формируется генератором на постоянных магнитах маховика и ложных срабатываний не будет. Посему собирать нужно то что проще собрать :jokingly: .
 

shura1980

матрос
Регистрация
26.04.2015
Сообщения
23
Карма
0
Город
Марий Эл/Красногорский
Имя
Александр
Лодка
KMD-380Pro
Мотор
Нептун-23 Вихрь-30
Алексей, можно поподробней нарисовать, что и как подключать.
 

ovchinnikov 1966

капитан 1-го ранга
Регистрация
29.01.2012
Сообщения
9 484
Карма
1 327
Имя
Alex
Лодка
Terhi 405. Flinc 320
Мотор
Johnson, Evenrud, Chrysler.Terhi . Volvo Penta ///...
Сегодня Алексей отмечает День Рождения :drinks:
 

vasilich

гл. старшина
Регистрация
03.07.2012
Сообщения
106
Карма
4
Имя
vasilich
Лодка
Нептун-1, Прогресс-2
Мотор
Москва-30Э, Нептун-23, Вихрь -30ЭР
С Днём Рождения, Алексей! Удачи во всём и успеха в задуманном!
 

daryinalexej

капитан 3-го ранга
Регистрация
28.07.2012
Сообщения
841
Карма
70
Возраст
44
Город
Домодедово
Имя
Алексей
Лодка
Южанка-2
Мотор
Вихрь 30
Спасибо за поздравления!!!
 

daryinalexej

капитан 3-го ранга
Регистрация
28.07.2012
Сообщения
841
Карма
70
Возраст
44
Город
Домодедово
Имя
Алексей
Лодка
Южанка-2
Мотор
Вихрь 30

Вложения

Вверх Снизу