РобертНСК

капитан 3-го ранга
Регистрация
09.07.2013
Сообщения
674
Карма
26
Город
НСО Завьялово
Имя
Роберт
Лодка
обь
Мотор
вихрь30
Виталий_Киев спасибо, есть у меня прогер "эзофлэш". сделаю переходку, куплю чипы и попробую.
пока прошу перерыв.
 

РобертНСК

капитан 3-го ранга
Регистрация
09.07.2013
Сообщения
674
Карма
26
Город
НСО Завьялово
Имя
Роберт
Лодка
обь
Мотор
вихрь30
купил, прошил. для тех кто будет повторять, ( с моим уровнем подготовки). информация о фьюзах заложена в прошивке . когда разобрался, пробовал фьюзы ставить как попало, но при закидывании файла в прогер галочки сами раставлялись.
 

Виталий_Киев

ст. лейтенант
Регистрация
09.09.2012
Сообщения
326
Карма
20
Имя
ViT
Лодка
ПрогреSS-2М
Мотор
Москва30Э
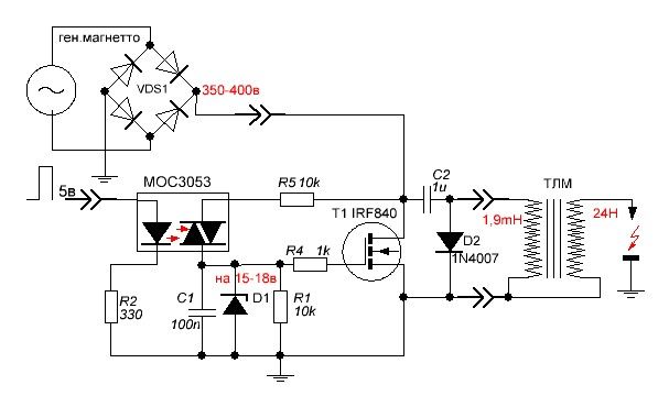
Проверил в Протеусе эту схему,работала.В живую не собирал.Нет сборки МОС3053. Данные индуктивностей относятся к ТЛМ на Москву 30.
 

Вложения

Alexsey625

мичман
Регистрация
28.03.2013
Сообщения
171
Карма
20
Город
г. Асбест Свердловская обл.
Имя
Алексей
Лодка
VERTA 400 DC
Мотор
SUZUKI DF9.9BRS
Виталий_Киев сказал(а):
Проверил в Протеусе эту схему,работала.В живую не собирал.Нет сборки МОС3053. Данные индуктивностей относятся к ТЛМ на Москву 30.
А накопительного конденсатора не будет? А всё понял это батарейная схема.
 

yoric

капитан 1-го ранга
Регистрация
06.05.2012
Сообщения
6 310
Карма
761
Город
Нью-сибирск
Имя
Йорик, в миру Юрий
Лодка
Ока4
Мотор
П25
А как на этой системе выражается срабатывание ограничителя свыше 6000 об/мин, кто-нибудь раскручивал мотор? По описанию, УОЗ падает в ноль (по датчику), а как мотор при этом работает? Свой раскручивал до рёва, но ни хлопков, ни периодических падений оборотов не было. Как будто не доходил до 6000.
 

РобертНСК

капитан 3-го ранга
Регистрация
09.07.2013
Сообщения
674
Карма
26
Город
НСО Завьялово
Имя
Роберт
Лодка
обь
Мотор
вихрь30
УРА! мы вернулись. все настоле, диктуйте, будем пробывать.
topic2519-825.html#p141301. вот эту пытаюсь запустить.
Виталий_Киев на этой странице, что в протеусе проверял.
1.как ТЛМ к стоку цеплять будеш.
2.зачем там ген. магдино. и высоковольтный оптрон? (стабилитрон на 15 вольт стоит).
давайте ликбез про ЭДС самоиндукции. учил, но забыл. подаю на ТЛМ 12 вольт, искране при замыкании проводочков ( открытый полевик), а при размыкании. значить схема по ссылке работать не будет?
 

Виталий_Киев

ст. лейтенант
Регистрация
09.09.2012
Сообщения
326
Карма
20
Имя
ViT
Лодка
ПрогреSS-2М
Мотор
Москва30Э
topic2519-825.html#p141301 ЭТА ССЫЛКА В ПРОТЕУСЕ НЕ ПРОВЕРЯЛАСЬ.
Вот те которые я проверял. Подключение стоковой катушки с авто трансформаторной связью.Недостаток моего ТЛМ- малая входная индуктивность.От этого зависит энергия искры.В живую не проверял,нет всех компонентов.В схеме надо установить диод 4007й на входную обмотку ТЛМ минусом к АКБ.Вот уже исправил.ВВ напряжение необходимо для надежного отпирания полевика
(до 20в).Да и при желании можно легко перейти CDI зажигание.
 

Вложения

РобертНСК

капитан 3-го ранга
Регистрация
09.07.2013
Сообщения
674
Карма
26
Город
НСО Завьялово
Имя
Роберт
Лодка
обь
Мотор
вихрь30
Виталий_Киев
yoric сказал(а):
как ТЛМ к стоку цеплять будеш.
один конец первичной обмотки сидит на корпусе. я имею в виду вихревскую, штатную.
 

Виталий_Киев

ст. лейтенант
Регистрация
09.09.2012
Сообщения
326
Карма
20
Имя
ViT
Лодка
ПрогреSS-2М
Мотор
Москва30Э
Вот так то же можно подключить ТЛМ.
 

Вложения

РобертНСК

капитан 3-го ранга
Регистрация
09.07.2013
Сообщения
674
Карма
26
Город
НСО Завьялово
Имя
Роберт
Лодка
обь
Мотор
вихрь30
от корпуса изолируем ТЛМ?. буду добывать жигулевский коммутатор.
к PICу волговский не присандалиш?
 

Ваванычь

старшина 2ст.
Регистрация
09.11.2014
Сообщения
78
Карма
2
Город
Мензелинск
Лодка
Прагрэсс4
Мотор
Вихрь20
Всего конечно не прочёл,но понял.что Вы товарищи решили изобрести "велосипедик".Так же планирую перевести на контролёр с форсунками. Благо сегодня этого "хлама" много и цены приятные даже на новое.
 

РобертНСК

капитан 3-го ранга
Регистрация
09.07.2013
Сообщения
674
Карма
26
Город
НСО Завьялово
Имя
Роберт
Лодка
обь
Мотор
вихрь30
в теме есть, про тахометр (не помню названия). а по какому принципу он определяет угол опережения?
 

РобертНСК

капитан 3-го ранга
Регистрация
09.07.2013
Сообщения
674
Карма
26
Город
НСО Завьялово
Имя
Роберт
Лодка
обь
Мотор
вихрь30
" ширина импульса на его выходе соответствует углу опережения зажигания, таким образом угол опережения во всем диапазоне оборотов можно снимать с помощью функции)"
это умную вещ автор зашил в прошивку. а в жигулях как. понять хочу. не гуглица ни хрена. (хотя бы как к схеме Дмитрия присандалить этот БК-06)
 

РобертНСК

капитан 3-го ранга
Регистрация
09.07.2013
Сообщения
674
Карма
26
Город
НСО Завьялово
Имя
Роберт
Лодка
обь
Мотор
вихрь30
РобертНСК сказал(а):
бы как к схеме Дмитрия присандалить этот БК-06
а наверное никак.
прибор меряет УЗСК, а это совсем не УОЗ, и только благодаря автору этой темы и именно на этом зажигании в режиме УЗСК мы можем мерять УОЗ.
я правильно разобрался?
 

yoric

капитан 1-го ранга
Регистрация
06.05.2012
Сообщения
6 310
Карма
761
Город
Нью-сибирск
Имя
Йорик, в миру Юрий
Лодка
Ока4
Мотор
П25
Абсолютно верно))
 

РобертНСК

капитан 3-го ранга
Регистрация
09.07.2013
Сообщения
674
Карма
26
Город
НСО Завьялово
Имя
Роберт
Лодка
обь
Мотор
вихрь30
а на каком угле самые устойчивый ХХ ? понимаю на слух надо, а теоретически ?
 

yoric

капитан 1-го ранга
Регистрация
06.05.2012
Сообщения
6 310
Карма
761
Город
Нью-сибирск
Имя
Йорик, в миру Юрий
Лодка
Ока4
Мотор
П25
На таком же, что и при контактном зажигании)) Около 0, на 92-м бензине -5-7градусов.
 

РобертНСК

капитан 3-го ранга
Регистрация
09.07.2013
Сообщения
674
Карма
26
Город
НСО Завьялово
Имя
Роберт
Лодка
обь
Мотор
вихрь30
от 1000 до 2000, прибавляем эти 5-7 к показаниям прибора?
 

yoric

капитан 1-го ранга
Регистрация
06.05.2012
Сообщения
6 310
Карма
761
Город
Нью-сибирск
Имя
Йорик, в миру Юрий
Лодка
Ока4
Мотор
П25
Минус(-)5-7 во всём диапазоне оборотов, то есть раньше на 5-7градусов. Зачем прибавлять, прибор будет показывать УОЗ от положения датчиков, а доворотом основания (чтобы стало раньше, против направления вращения маховика) можно окончательный УОЗ сместить.
 

РобертНСК

капитан 3-го ранга
Регистрация
09.07.2013
Сообщения
674
Карма
26
Город
НСО Завьялово
Имя
Роберт
Лодка
обь
Мотор
вихрь30
если основанием поставлю раньше 5-7. прибор на холостых покажет 0? соответственно далее он будет "врать" на эти 5-7 ?
 

yoric

капитан 1-го ранга
Регистрация
06.05.2012
Сообщения
6 310
Карма
761
Город
Нью-сибирск
Имя
Йорик, в миру Юрий
Лодка
Ока4
Мотор
П25
В общем да. но только прибор на холостых (от 1000 до 2000) не обязан казать 0, покажет сколько нарегулировано, хоть 45.
 

РобертНСК

капитан 3-го ранга
Регистрация
09.07.2013
Сообщения
674
Карма
26
Город
НСО Завьялово
Имя
Роберт
Лодка
обь
Мотор
вихрь30
yoric подожди, на ХХ прибор же не работает (не регулирует). или опять я ни хера не понял.
в принципе хоть в "огурцах" показывает, на "слух" же выставляем.
готовлюсь просто, с нетерпением.
 
Вверх Снизу