daryinalexej

капитан 3-го ранга
Регистрация
28.07.2012
Сообщения
841
Карма
70
Возраст
43
Город
Домодедово
Имя
Алексей
Лодка
Южанка-2
Мотор
Вихрь 30
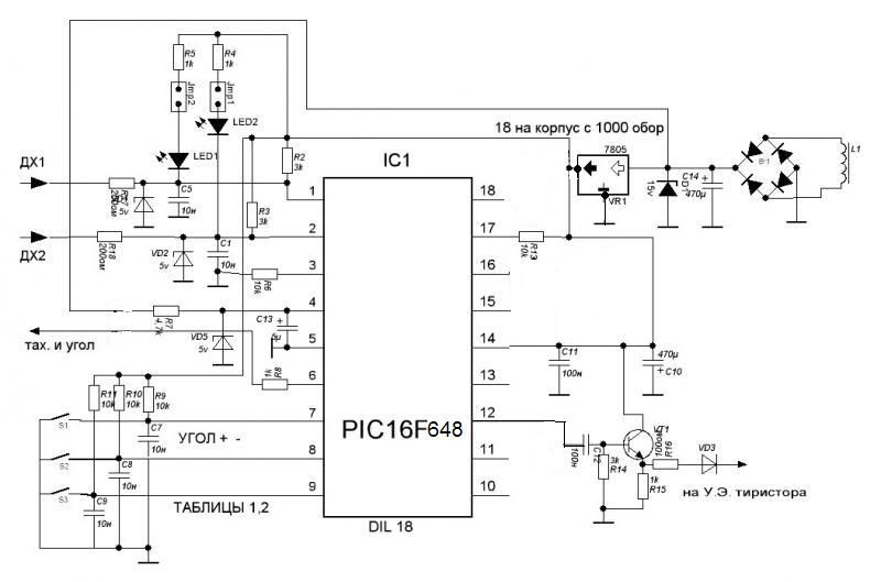
Доброго времени суток! Вот потому и просил помощи определится с прошивкой, что вариантов много, и вроде как есть не удачные. С одного захода да из-чо и ночью проглотить 27 страниц, в голове мешанина, со второй попытки вроде со схемами разобрался, нашел и под один горшок и двухвходовые и трех, но с прошивкой требуется помощь, какая рабочая и наиболее пригодная на один горшок из тех что на 628 МК?
Если свойства и особенности датчика тесно не завязаны на софт, там униполярный или биполярный, то не суть какой датчик, все одно начну с индукционного, как наиболее удобного по креплению, хотя по моему фигню спорол, индукционный датчик под маховик с магнитами, нда, заказывать маховик без магнитов, не вариант, не тот объект, да, иных вариантов нет, только 211 ДХ на два канала.
Прошивка-2C628_I.rar
Ниже работа AL19, двигатель у него 1ц 2 такта
Схема-


датчики холла в алюминиевой оправе

 

Вложения

AlexandrMKL

ст. матрос
Регистрация
28.01.2014
Сообщения
48
Карма
0
Имя
Александр
Лодка
Южанка
Мотор
Ветерок, Нептун
[Сейчас INCL работает только в прошивке из моего поста от 08.02.2013, 17:51 (стр 11)[/quote]
Я так понимаю что совместить отключение на 1000об и схему стабилизации МС34063 невозможно и на Ваш взляд это актуально??? Спасибо! С ув,Александр
 

daryinalexej

капитан 3-го ранга
Регистрация
28.07.2012
Сообщения
841
Карма
70
Возраст
43
Город
Домодедово
Имя
Алексей
Лодка
Южанка-2
Мотор
Вихрь 30
AlexandrMKL сказал(а):
Я так понимаю что совместить отключение на 1000об и схему стабилизации МС34063 невозможно и на Ваш взляд это актуально??? Спасибо! С ув,Александр
Испытания показали что заморочки с этой цепью- лишнее усложнение схемы и эффективность сомнительная. В настоящий момент я этот вариант отверг :sorry:. Решение с отключением до набора 1000 эффективно, когда до набора 1000 датчики управляют выходными тиристорами(транзисторами) напрямую, т.е. сигнал с датчиков передается на вход PIC и одновременно параллелен (через цепь развязки) сигналу с выхода PIC.
 

AlexandrMKL

ст. матрос
Регистрация
28.01.2014
Сообщения
48
Карма
0
Имя
Александр
Лодка
Южанка
Мотор
Ветерок, Нептун
Спасибо за ответ!!! На сегодня мой проэкт - Мерк 9,9 гдето 60 года ,зажигание подобие Ветерковского контактного. Опережение делал по схеме Сарумана со шторками и оптическими датчиками так что механическая часть уже готова.
 

gen_09

матрос
Регистрация
13.03.2014
Сообщения
12
Карма
0
Город
Крыжополь
Лодка
Катер "Восток"
Мотор
3s-fe
daryinalexej сказал(а):
Доброго времени суток!
Спасибо за помощь. Небольшое уточнение, на схеме надпись, видимо о подключении 18 ноги МК на корпус с 1000 оборотов, ее можно просто проигнорировать?
З.Ы. Уважаемый Алексей, намедни обращался в личку, не пойму, то ли не разобрался с движком форума и не смог оставить сообщение или этот вопрос не стоит обсуждать?
 

daryinalexej

капитан 3-го ранга
Регистрация
28.07.2012
Сообщения
841
Карма
70
Возраст
43
Город
Домодедово
Имя
Алексей
Лодка
Южанка-2
Мотор
Вихрь 30
gen_09 сказал(а):
daryinalexej сказал(а):
Доброго времени суток!
Спасибо за помощь. Небольшое уточнение, на схеме надпись, видимо о подключении 18 ноги МК на корпус с 1000 оборотов, ее можно просто проигнорировать?
З.Ы. Уважаемый Алексей, намедни обращался в личку, не пойму, то ли не разобрался с движком форума и не смог оставить сообщение или этот вопрос не стоит обсуждать?
Да эту надпись можно не читать. Ответил в личку.
 

AL19

мичман
Регистрация
02.02.2013
Сообщения
179
Карма
2
Город
Томск/Северск
Имя
Александр
Лодка
СМАРТ 290
Мотор
HANGKAI 3.5
[/quote]
Да эту надпись можно не читать.[/quote]
Да, и цепочку VD5, C13, R7 также можно удалить, а 4 вывод через 10к подтянуть к +
 

vladislavka

пассажир
Регистрация
18.06.2014
Сообщения
1
Карма
0
Город
Украина,Киев
Имя
Владислав
Лодка
Вихрь
Мотор
25
Хочу подарить лодку с мотором,своему другу,подскажите пожалуйста какую подарить и цена какая,он мне с намёкам скинул ссылку ps://www.youtube.com/watch?v=dmfSDUUpZkU сказал что типа,это хорошая и что мне делать?
 

gen_09

матрос
Регистрация
13.03.2014
Сообщения
12
Карма
0
Город
Крыжополь
Лодка
Катер "Восток"
Мотор
3s-fe
vladislavka сказал(а):
и что мне делать?
Коллега, о лодках в других ветках, сейчас придет великий и ужасный модератор и отправит нарушителей в баню. Кстати, ссыла что то не срабатывает, но раз тебе намекнули, то что тут думать, брать надо.
 

gen_09

матрос
Регистрация
13.03.2014
Сообщения
12
Карма
0
Город
Крыжополь
Лодка
Катер "Восток"
Мотор
3s-fe
4 вывод через 10к подтянуть к +[/quote]
Доброго времени суток, имеется ввиду +5, а то 4 нога к общему плюсу подтянута, а там +15?
 

gen_09

матрос
Регистрация
13.03.2014
Сообщения
12
Карма
0
Город
Крыжополь
Лодка
Катер "Восток"
Мотор
3s-fe
Уважаемый Алексей, на входах активен 0, а на выходе 1 и идея с оптронами и внешним кварцем оказалась избыточной?
 

AL19

мичман
Регистрация
02.02.2013
Сообщения
179
Карма
2
Город
Томск/Северск
Имя
Александр
Лодка
СМАРТ 290
Мотор
HANGKAI 3.5
gen_09 сказал(а):
4 вывод через 10к подтянуть к +
Доброго времени суток, имеется ввиду +5, а то 4 нога к общему плюсу подтянута, а там +15?[/quote]

Да кончно к + 5в . для пояснения ( Та вся приблуда была нужна для того чтобы сброс происходил после того как устаканится напряжение питания)
 

Duglas1

матрос
Регистрация
19.01.2014
Сообщения
19
Карма
0
Имя
Анатолий
Лодка
Фарель
Мотор
Москва10, Москва12,5, Вихрь25, Farelle6
Вопрос к Александру AL19
В твоей схеме после моста стоит стабилитрон на 15V. Какой стабилитрон выдержит на больших оборотах ток от генераторных катушек?
На форуме по зарядке АКБ параллельные стабилизаторы 14,2V на тиристорах, пишут что без нагрузки тиристоры греются, а просто стабилитрон?
 

AL19

мичман
Регистрация
02.02.2013
Сообщения
179
Карма
2
Город
Томск/Северск
Имя
Александр
Лодка
СМАРТ 290
Мотор
HANGKAI 3.5
Duglas1 сказал(а):
Вопрос к Александру AL19
В твоей схеме после моста стоит стабилитрон на 15V. Какой стабилитрон выдержит на больших оборотах ток от генераторных катушек?
Наверное нет еще такого стабилитрона :D А если серьезно, то я не знаю характеристики генераторных катушек, но могу предположить что если от них горят лампочки освещения и подзаряжаются аккумуляторы, то они выдают значительные токи, поэтому такая упрощенка как у меня на НОРМАЛЬНЫХ плм не пройдет . А про свою самоделку я могу сказать, что она была сделана только для того чтобы питать схему с током потребления порядка 30 ма. Катушка питания намотана тонким проводом диаметром около 0,15мм поверх катушки накачки поэтому ток короткого замыкания был чуть больше 100 ма. Да у меня там в добавок всего 2 полюса магнитов.
Стабилитрон стоял из серии д815 или д816 или 817 на 15в там все от буквы в конце зависит сейчас не помню.
 

yoric

капитан 1-го ранга
Регистрация
06.05.2012
Сообщения
6 277
Карма
755
Город
Нью-сибирск
Имя
Йорик, в миру Юрий
Лодка
Ока4
Мотор
П25
Есть уже такие стабилитроны, http://go-radio.ru/supressor.html к примеру.
1.5KE15 15В имп. ток около 70А, но недолго конечно, короткие выбросы запросто. 5Вт, 60Вт генераторные он конечно недолго будет рассеивать.
 

AL19

мичман
Регистрация
02.02.2013
Сообщения
179
Карма
2
Город
Томск/Северск
Имя
Александр
Лодка
СМАРТ 290
Мотор
HANGKAI 3.5
Дело даже не в стабилитроне, а в размере радиатора который будет рассеивать очень большие излишки энергии хоть от стабилитрона хоть от силового транзистора стабилизатора.
 

Alexsey625

мичман
Регистрация
28.03.2013
Сообщения
171
Карма
20
Город
г. Асбест Свердловская обл.
Имя
Алексей
Лодка
VERTA 400 DC
Мотор
SUZUKI DF9.9BRS
Собирал шунтирующий регулятор, результат сгоревшая катушка, собрал импульсный на LM2575HVT 1 сезон полёт нормальный использую для питания тахометр-термометр-моточасы (5V).
 

AlexandrMKL

ст. матрос
Регистрация
28.01.2014
Сообщения
48
Карма
0
Имя
Александр
Лодка
Южанка
Мотор
Ветерок, Нептун
Всем доброго времени суток!!! Нет сигнала на Z1иZ2 Пошивка на 2канала ,подаю прямоугольные импульсы отрицательной полярности на D1иD2(сделал симулятор с двумя противоположно расположенными датчиками) Железо правильно спаянно без соплей??? ПрограмматорGDM без источника питания,в исходной пршивке поменял бит конфигурации вот так потомучто прграмматор выдавал ошибку 00000h ??? может криво прошил??? Прошу меня строго не судить потому как процесс прошивок процессоров не давно освоил.За ранее спасибо за помощь с ув.Александр.
 

Вложения

AL19

мичман
Регистрация
02.02.2013
Сообщения
179
Карма
2
Город
Томск/Северск
Имя
Александр
Лодка
СМАРТ 290
Мотор
HANGKAI 3.5
AlexandrMKL
Если пишет 0000 с первой ячейки то контроллер не прошился.
JDM адаптеры это очень капризная вещь (схему покажи и какая винда установлена
). У меня без запинки шились рики 84, 876, 877,
на всех стационарных компах, а 826 отказался шиться. Только на старом ноутбуке у которого еще COM порт есть прошивались раза с 20 го.
 

AlexandrMKL

ст. матрос
Регистрация
28.01.2014
Сообщения
48
Карма
0
Имя
Александр
Лодка
Южанка
Мотор
Ветерок, Нептун
AL19 Александр ,дело в том что процессор прошит ,при проверке с буфером появляеться окно (успешно проверено) ,только пришлось поменять биты конфигурации??? Этим я мог внести ошибку в пршивку???
 

AL19

мичман
Регистрация
02.02.2013
Сообщения
179
Карма
2
Город
Томск/Северск
Имя
Александр
Лодка
СМАРТ 290
Мотор
HANGKAI 3.5
Т.Е. ты после прошивки считываешь прошивку с контроллера в другой буфер и сравниваешь эти два буфера?
 

AlexandrMKL

ст. матрос
Регистрация
28.01.2014
Сообщения
48
Карма
0
Имя
Александр
Лодка
Южанка
Мотор
Ветерок, Нептун
Да считываю прошивку программа подтверждает что контроллер не пуст , после загружаю исходную прошивку в буфер и сравниваю её???
 

AL19

мичман
Регистрация
02.02.2013
Сообщения
179
Карма
2
Город
Томск/Северск
Имя
Александр
Лодка
СМАРТ 290
Мотор
HANGKAI 3.5
AlexandrMKL сказал(а):
Да считываю прошивку программа подтверждает что контроллер не пуст , после загружаю исходную прошивку в буфер и сравниваю её???
А зачем загружать исходную ? если она у тебя уже есть в первом буфере а с контроллера
считывай в другой и их сравнивай. И что ты сменил в конфигурации.
 

Alexsey625

мичман
Регистрация
28.03.2013
Сообщения
171
Карма
20
Город
г. Асбест Свердловская обл.
Имя
Алексей
Лодка
VERTA 400 DC
Мотор
SUZUKI DF9.9BRS
При верификации прошивки, возникают ошибки в следствии установленной защиты или криво прошилось, а ещё есть ли у контроллера калибровочная константа и была ли она сохранена?
 

gen_09

матрос
Регистрация
13.03.2014
Сообщения
12
Карма
0
Город
Крыжополь
Лодка
Катер "Восток"
Мотор
3s-fe
Alexsey625 сказал(а):
и была ли она сохранена?
За май-июнь пришил 4 628 ни разу не пришлось пересохранять константу, шил в айспроге, программатор по мотивам экстрапика на сом-порт.
Попробуй после прошивки считай в первый буфер, он по дефолту и так стоит, потом опять сотри и прошей со второго буфера совсем другой прошивой от любой другой схемы, потом считай и сравни буфера.
З.Ы. Программатор проверенный? Если не хватает напруги программирования или неправильно вставил в зиф, у меня к примеру зиф-40, под все корпуса, то софтина пишет что все хорошо, а фактически ноль, там обратной то связи особо нет.
 
Вверх Снизу