Виталий_Киев

ст. лейтенант
Регистрация
09.09.2012
Сообщения
326
Карма
20
Имя
ViT
Лодка
ПрогреSS-2М
Мотор
Москва30Э
Yoric,спасибо за ответ. А у Вас установлена МПЗС? То что система с ДПДЗ не предел мечтания я уже понял но, при МПЗСшной системе мы сталкиваемся со случаем когда полный дроссель а обороты не превышают 4000 и в результате -перерасход топлива при идеальном УОЗе. И на глиссирование не выскочит это точно. В результате все равно дроссель надо оптимизировать под обороты. Что бы этого избежать надо поставить винт с меньшим шагом и (или) диаметром. Вот тогда может и на глиссирование выйдите.
 

yoric

капитан 1-го ранга
Регистрация
06.05.2012
Сообщения
6 335
Карма
767
Город
Нью-сибирск
Имя
Йорик, в миру Юрий
Лодка
Ока4
Мотор
П25
ПОка нет, делаю. А если днище очистить и винт полирнуть, тогда ещё лучше будет))) Мы ж рассматриваем мотор с двумя разными системами управления УОЗ в отрыве от всего прочего, чтоб не влияло, винты там, нагрузка, днище и т.д. в одинаковом состоянии. Вернее даже, пусть будет один и тот же мотор на одном и том же тормозном стенде или лодке, только зажигание менять.

Виталий_Киев сказал(а):
при МПЗСшной системе мы сталкиваемся со случаем когда полный дроссель а обороты не превышают 4000 и в результате -перерасход топлива при идеальном УОЗе.
Ну тут ничего уже не поделаешь, когда перегрузка, только в случае с механическим УОЗ будет ещё хуже, добавится неоптимальный большой УОЗ (ранне зажигание) и соответственно износ, детонация, жёсткая работа и ещё больший перерасход.
 

yoric

капитан 1-го ранга
Регистрация
06.05.2012
Сообщения
6 335
Карма
767
Город
Нью-сибирск
Имя
Йорик, в миру Юрий
Лодка
Ока4
Мотор
П25
А что если попробовать в качестве индуктивного датчика универсальную или стирающую головку от магнитофонов? Как нагрев перенесут?
 

AL19

мичман
Регистрация
02.02.2013
Сообщения
179
Карма
2
Город
Томск/Северск
Имя
Александр
Лодка
СМАРТ 290
Мотор
HANGKAI 3.5
yoric сказал(а):
А что если попробовать в качестве индуктивного датчика универсальную или стирающую головку от магнитофонов? Как нагрев перенесут?
Я когда то делал стабилизатор оборотов электродвигателя и датчиком использовал универсальную головку, нормально работала. На валу двигателя ставил шестеренку, а к зубьям на расстоянии подводил головку, через сопротивление на нее подавал постоянное напряжение, а с самой обмотки снимал сигнал. Стирающая скорее всего не совсем подойдет у нее маленькое количество витков.
 

krastevbg

матрос
Регистрация
25.04.2013
Сообщения
12
Карма
1
Возраст
57
Город
Болгария Пловдив
Имя
Красимир
Лодка
Navashe 20 (парусник 6m.)
Мотор
Yamaha F8BE
Я делал из 1 бобина от старого телефонного капсуля с металную мембрану /может бит из военного телефона/ там стоят 2 такие бобини, но не помню точно сопротиеление капсуля 260Ом или 1000Ом
Получилос отлично!
 

yoric

капитан 1-го ранга
Регистрация
06.05.2012
Сообщения
6 335
Карма
767
Город
Нью-сибирск
Имя
Йорик, в миру Юрий
Лодка
Ока4
Мотор
П25
Ввиду того, что на Привете мощные магниты, да и конструкция маховика такая (люминевый он) нет возможности использовать биполярный ДХ с двумя доп. магнитами для двухканальной системы. За 5см основные магниты чует.
Получается, осталось два варианта для двухканалки:
1) 2 оптодатчика с одной шторкой. Мышиные как насчёт паразитной засветки? Можно в принципе и из дискретных элементов соорудить. Не хотелось бы полноразмерные испытания проводить, если кто уже имел дело.
2) Загрубить чувствительность ДХ. Экранировать его. Но тут, боюсь, нестабильная во времени система получится.
Один маховик с перекрытием магнитов, другие без, но это к делу не относится))
 

Вложения

Pilot-by

капитан 1-го ранга
Регистрация
20.09.2010
Сообщения
5 255
Карма
157
Имя
--
Лодка
--
Мотор
--
не боишься что венец слетит?
 

AL19

мичман
Регистрация
02.02.2013
Сообщения
179
Карма
2
Город
Томск/Северск
Имя
Александр
Лодка
СМАРТ 290
Мотор
HANGKAI 3.5
yoric сказал(а):
1) 2 оптодатчика с одной шторкой. Мышиные как насчёт паразитной засветки? Можно в принципе и из дискретных элементов соорудить. Не хотелось бы полноразмерные испытания проводить, если кто уже имел дело.
Когда я пробовал Сарумана то использовал оптопару от мыши, переломал несколько мышей, оптопары очень разнятся по чувствительности к освещенности и довольно чувствительны при освещении с обратной стороны, пробовал на лампочке накаливания. А вообще зажигание работало нормально, но у меня оптопара стояла там куда света попадает очень мало.
 

yoric

капитан 1-го ранга
Регистрация
06.05.2012
Сообщения
6 335
Карма
767
Город
Нью-сибирск
Имя
Йорик, в миру Юрий
Лодка
Ока4
Мотор
П25
yoric сказал(а):
1) 2 оптодатчика с одной шторкой.
Алексей, успеет ли МК прочувствовать и отработать короткий импульс с оптодатчика на больших оборотах при ширине шторки, например, 5мм? tи=100мкс на 6000 об/мин. Или потребуется растягивать? Каково минимальное tи?
 

daryinalexej

капитан 3-го ранга
Регистрация
28.07.2012
Сообщения
841
Карма
70
Возраст
44
Город
Домодедово
Имя
Алексей
Лодка
Южанка-2
Мотор
Вихрь 30
yoric сказал(а):
yoric сказал(а):
1) 2 оптодатчика с одной шторкой.
Алексей, успеет ли МК прочувствовать и отработать короткий импульс с оптодатчика на больших оборотах при ширине шторки, например, 5мм? tи=100мкс на 6000 об/мин. Или потребуется растягивать? Каково минимальное tи?
Да успеет, даже меньше успеет. Меньше 10 мкс не рекомендую.
 

yoric

капитан 1-го ранга
Регистрация
06.05.2012
Сообщения
6 335
Карма
767
Город
Нью-сибирск
Имя
Йорик, в миру Юрий
Лодка
Ока4
Мотор
П25
А каким его лучше сделать, этот активный импульс, положительным на фоне низкого уровня или наоборот?
 

daryinalexej

капитан 3-го ранга
Регистрация
28.07.2012
Сообщения
841
Карма
70
Возраст
44
Город
Домодедово
Имя
Алексей
Лодка
Южанка-2
Мотор
Вихрь 30
yoric сказал(а):
А каким его лучше сделать, этот активный импульс, положительным на фоне низкого уровня или наоборот?
На входе импульс обязательно должен быть обратным, т.е. вход пика должен быть подтянут к +питания, во время действия сигнала с датчика напряжение на входе пика должно "просаживаться" в ноль.
 

Alexsey625

мичман
Регистрация
28.03.2013
Сообщения
171
Карма
20
Город
г. Асбест Свердловская обл.
Имя
Алексей
Лодка
VERTA 400 DC
Мотор
SUZUKI DF9.9BRS
Алексей подскажи пожалуйста будет схема работать на Tohatsu 9.8 без установки дополнительных магнитов. Там на маховике 4 магнита, катушка с большим количеством витков для заряда конденсаторов, дополнительно сделал катушку для питания тахометра (5 вольт есть). Ещё незнаю сколько у двигла УОЗ, взял нитку обернул вокруг маховика поставил метки, потом выкрутил ручку газа до конца и снова поставил метку, получилась длина окружности 473мм, длина хода опережения 28мм. Посчитал и у меня получилось 36град, а мне гдето попадалась цифра 26град. А может быть, что на холостых у двигла -10град УОЗ ?
 

daryinalexej

капитан 3-го ранга
Регистрация
28.07.2012
Сообщения
841
Карма
70
Возраст
44
Город
Домодедово
Имя
Алексей
Лодка
Южанка-2
Мотор
Вихрь 30
Приветствую, в этой теме- http://forum.motorka.org/topic3785.html Александр собрал зажигание по моей схеме для SeaPro9.8 который является полным аналогом Tohatsu 9.8. Думаю Александр откликнется и поделится тонкостями установки этого зажигания на свой мотор. Касательно опережения, на моей схеме есть кнопки с помощью которых на работающем двигателе можно регулировать форму кривой УОЗ в интервале оборотов от 1000 до 6000 об/мин в пределах от 0 до 45 град.
 

Alexsey625

мичман
Регистрация
28.03.2013
Сообщения
171
Карма
20
Город
г. Асбест Свердловская обл.
Имя
Алексей
Лодка
VERTA 400 DC
Мотор
SUZUKI DF9.9BRS
Александр откликнитесь и поделится тонкостями установки этого зажигания на свой мотор. :eek:
 

daryinalexej

капитан 3-го ранга
Регистрация
28.07.2012
Сообщения
841
Карма
70
Возраст
44
Город
Домодедово
Имя
Алексей
Лодка
Южанка-2
Мотор
Вихрь 30
Alexsey625 сказал(а):
Александр откликнитесь и поделится тонкостями установки этого зажигания на свой мотор. :eek:
Не откликается, ну ладно. Он все равно батарейное делал, а тебе надо CDI. На Tohatsu 9.8 (на сколько я помню) под маховиком одна катушка заряда конденсатора зажигания, она же является датчиком (в противоположной фазе), катушка зажигания сдвоенная и в одном корпусе с CDI. Так?
 

Alexsey625

мичман
Регистрация
28.03.2013
Сообщения
171
Карма
20
Город
г. Асбест Свердловская обл.
Имя
Алексей
Лодка
VERTA 400 DC
Мотор
SUZUKI DF9.9BRS
Да так Алексей, я установил ещё одну катушку там есть место для неё вот с неё я беру питание на
Тахометр - счетчик моточасов. А можно ли использовать эти катушки как дпкв, на маховике 4 магнита?
 

daryinalexej

капитан 3-го ранга
Регистрация
28.07.2012
Сообщения
841
Карма
70
Возраст
44
Город
Домодедово
Имя
Алексей
Лодка
Южанка-2
Мотор
Вихрь 30
Alexsey625 сказал(а):
Да так Алексей, я установил ещё одну катушку там есть место для неё вот с неё я беру питание на
Тахометр - счетчик моточасов. А можно ли использовать эти катушки как дпкв, на маховике 4 магнита?
Да можно использовать как ДПКВ, почему нет. А можно попробовать оставить существующую систему не тронутой и посадить на нее микропроцессорное опережение сверху. Т.е. чтобы катушка для заряда конденсатора CDI также одновременно являлась датчиком для контроллера, как она одновременно является датчиком для CDI в штатной системе. В таком случае тебе останется только сделать плату контроллера.
 

daryinalexej

капитан 3-го ранга
Регистрация
28.07.2012
Сообщения
841
Карма
70
Возраст
44
Город
Домодедово
Имя
Алексей
Лодка
Южанка-2
Мотор
Вихрь 30
Alexsey625 сказал(а):
Алексей погляди пожалуйста будет так работать?
Нет конечно, завтра нарисую как это должно выглядеть в комплексе с пиком и номиналы элементов посчитаю :yes: .
 

daryinalexej

капитан 3-го ранга
Регистрация
28.07.2012
Сообщения
841
Карма
70
Возраст
44
Город
Домодедово
Имя
Алексей
Лодка
Южанка-2
Мотор
Вихрь 30
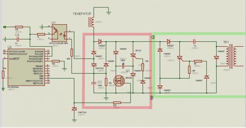
Схема ниже. То что обведено зеленым или похожее на то что обведено зеленым стоит внутри штатной катушки. Остальное надо собирать, проще с сохранением штатной системы не получается. Конденсаторы 100n не менее 600В. Резисторы 100Ом (на управляющем тиристора) и 10К желательно не менее 1Вт. Стабилитроны или такие как на схеме или аналогичные не менее 1Вт.
Кнопки управления УОЗ и выход на тах не рисовал, аналогично схеме в конце 8 страницы, прошивка там же.
Ссылка на схему, а то так ничего не видно: https://docs.google.com/file/d/0B4aB0FwyVNhtbVhKeTVienItWFE/edit?usp=sharing
 

Вложения

Alexsey625

мичман
Регистрация
28.03.2013
Сообщения
171
Карма
20
Город
г. Асбест Свердловская обл.
Имя
Алексей
Лодка
VERTA 400 DC
Мотор
SUZUKI DF9.9BRS
Привет Алексей!
Сезон закрыл, начал собирать и возникли вопросы:
после установки угла при помощи пульта и последующем снятии питания параметры сохранятся в контроллере?
в каком положении зафиксировать поворотное основание катушек (тот угол на который основание поворачивается от привода ручки газа) или на какой то другой?
заказал с китая катушки зажигания, одинарные для каждого цилиндра вот теперь думаю как их соединить, что бы искра была одинаковая и генератор не перегрузить, может подскажеш как сделать одну искру для цилиндра за оборот, под маховиком я установил осветительную катушку она на 180 градусов противоположна катушке генератора мож с неё как то синхронизацию взять?
Нарисовал плату мож кому пригодится
 

Вложения

daryinalexej

капитан 3-го ранга
Регистрация
28.07.2012
Сообщения
841
Карма
70
Возраст
44
Город
Домодедово
Имя
Алексей
Лодка
Южанка-2
Мотор
Вихрь 30
Привет Алексей, да данные сохраняются в энергонезависимой памяти. Поворотное основание нужно зафиксировать в положении до конца убавленного газа. Насчет раздельной искры надо подумать. Может тебе не торопиться пока, зима длинная. У меня на столе лежит куда более совершенный, новый вариант, более информативный и функциональный, и по прежнему на одном пике.
Дисплей знакосинтезирующий 16*2,один светодиод , пять кнопок для "лазания" по меню и изменения параметров, все это представляет из себя "выносной пульт", который можно относить от основного блока зажигания (в моторе) на расстояние до 5м по четырех проводному кабелю типа scart (последовательная I2C шина). На дисплее отображается тахометр, счетчик моточасов, температура двигателя, текущий УОЗ и номер выбранной характеристики УОЗ. Форму характеристики УОЗ можно наглядно редактировать выбрав соответствующий пункт в меню (естественно это можно делать на ходу) при этом отображается значения угла в соответствующих точках на прямой оборотов, мгновенный угол и текущее значение оборотов. Есть возможность установить температура (от 0 до 125) по привышению которой загорается красный светодиод на этом же пульте. В тех же пределах устанавливается температура открывания и температура закрывания электронного ключа который по желанию может быть связан с электрическим клапаном термостата. Само собой все параметры сохраняются в энергонезависимой памяти, контроллер один- Pic16f648. Это то что сделано по настоящее время, но еще не все что я задумал.
 

Вложения

  • 40,4 КБ Просмотры: 1 755
  • 34 КБ Просмотры: 1 872
Вверх Снизу