Voivano
вице-адмирал
- Регистрация
- 11.08.2016
- Сообщения
- 5 124
- Карма
- 2 456
- Возраст
- 65
- Город
- Ачинск
- Имя
- Владимир
- Лодка
- Ракета РЛ-380
- Мотор
- Ветерок 8, Ветерок 12, Yamaha 6E3S (5CSMH), Москва М, Гибрид 7 лс. Гибрид 8 лс. Стрела и еще разные.
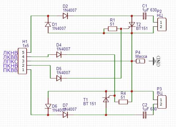
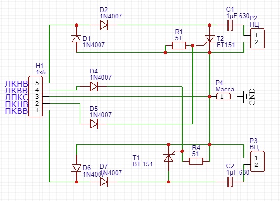
Стоковоый диод Д1 закорачивает накопительную обмотку при негативном импульсе, если его тупо убрать, а оставить Д3, то будем иметь на выводах обмотки при негативном импульсе потенциал (на стоковых катушках) до 1200 вольт, что рано или поздно приведет к пробою изоляции и выходу катушки из строя. Перематывая кучу заводских катушек, не обнаружил качественной пропитки или намотки слоями, как делает Сергей. Прогоняя на симуляторе различные схемы, для тиристора BT151, номинал шунтирующего резистора должен быть 39 ом. Да об этом уже говорено-переговорено. Поэтому если используешь стоковую схему и родные катушки, то смысла вносить изменения в нее нет. Единственное дополннеие, которым большинство пренебрегает, это установка супрессоров параллельно накопительной обмотке, если применяется пресловутая кнопка "Стоп" отключающая обмотки управления. За 4 оборота, которые может сделать двигатель при остановке, конденсаторы заряжаются до 600 вольт минимум, а то и до 900, Что очень сильно повышает шансы возвращения на веслах 