дмитрий22

капитан 2-го ранга
Регистрация
11.05.2010
Сообщения
1 472
Карма
159
Город
Украина,Херсон
Имя
Дмитрий
Лодка
"Крым"; "Кайман-305";"Пелла Фиорд 430"
Мотор
Джонсон 15 4-т, Ветерок-12, Вихри
Re: Надежная схема для МБ-2,МН-1,МВ-1.

Смотай до 4900-5000 и все будет ок!
 

Rybak

старшина 2ст.
Регистрация
08.08.2010
Сообщения
57
Карма
2
Возраст
64
Город
Чувашия .Чебоксары
Имя
Александр
Лодка
Казанка 2м
Мотор
Вихрь,Нептун,Ветерок. Ямаха-40
Re: Надежная схема для МБ-2,МН-1,МВ-1.

дмитрий22 гон сказал(а):
Смотай до 4900-5000 и все будет ок!
Большое спасибо за советы. Завтра попробую ,вечером отпишусь.Последний вопрос на сегодня-тарелку крепить жостко или опережение все-таки будет?
 

дмитрий22

капитан 2-го ранга
Регистрация
11.05.2010
Сообщения
1 472
Карма
159
Город
Украина,Херсон
Имя
Дмитрий
Лодка
"Крым"; "Кайман-305";"Пелла Фиорд 430"
Мотор
Джонсон 15 4-т, Ветерок-12, Вихри
Re: Надежная схема для МБ-2,МН-1,МВ-1.

При таком сердечнике автоопережения практически не будет,2-3градуса.
 
A

Anonymous

Guest
Re: Надежная схема для МБ-2,МН-1,МВ-1.

схема Лукича работает безотказно два сезона . Причина хлопков в карбюратор на большом газе по моему мнению неправильное подключение концов обмотки, опережение уходит назад, сматывать ничего не надо,просто найти новое расположение катушки и поменять концы.
 

дмитрий22

капитан 2-го ранга
Регистрация
11.05.2010
Сообщения
1 472
Карма
159
Город
Украина,Херсон
Имя
Дмитрий
Лодка
"Крым"; "Кайман-305";"Пелла Фиорд 430"
Мотор
Джонсон 15 4-т, Ветерок-12, Вихри
Re: Надежная схема для МБ-2,МН-1,МВ-1.

vpelyh-забьемся,кто прав окажется?
 
A

Anonymous

Guest
Re: Надежная схема для МБ-2,МН-1,МВ-1.

Привет всем Мотористам!! Видать сегодня не мой день и счастье улыбнулось другому.Еле печатаю руки не подымаются,надергался всласть.Смотал обмотку до 5000 завелся раза с тридцатого, дым сизый и тут-же заглох.Менял концы,двигал тарелку пару раз обратка чуть руки не намотала на маховик.Вчера было лучше.Не могу догнать как стробоскопом выставить зажигание ,спросить неукого , на стоянке только я собираю электронику на вихри.Сам езжу на вашей Дмитрий схеме (у меня Вихрь-30) Если есть какие мысли буду рад поучиться.Привет с Волги!!
 

Rybak

старшина 2ст.
Регистрация
08.08.2010
Сообщения
57
Карма
2
Возраст
64
Город
Чувашия .Чебоксары
Имя
Александр
Лодка
Казанка 2м
Мотор
Вихрь,Нептун,Ветерок. Ямаха-40
Re: Надежная схема для МБ-2,МН-1,МВ-1.

Гость сказал(а):
Привет всем Мотористам!! Видать сегодня не мой день и счастье улыбнулось другому.Еле печатаю руки не подымаются,надергался всласть.Смотал обмотку до 5000 завелся раза с тридцатого, дым сизый и тут-же заглох.Менял концы,двигал тарелку пару раз обратка чуть руки не намотала на маховик.Вчера было лучше.Не могу догнать как стробоскопом выставить зажигание ,спросить неукого , на стоянке только я собираю электронику на вихри.Сам езжу на вашей Дмитрий схеме (у меня Вихрь-30) Если есть какие мысли буду рад поучиться.Привет с Волги!!
P.S Rybak
 

дмитрий22

капитан 2-го ранга
Регистрация
11.05.2010
Сообщения
1 472
Карма
159
Город
Украина,Херсон
Имя
Дмитрий
Лодка
"Крым"; "Кайман-305";"Пелла Фиорд 430"
Мотор
Джонсон 15 4-т, Ветерок-12, Вихри
Re: Надежная схема для МБ-2,МН-1,МВ-1.

Насчет выставить зажигание.В начале темы есть фотки моментоскопов на "Вихрь" и "Нептун"-это,чтобы понять,что нам надо.Делай что-то похожее и все.15 минут и кусок фольгированного пластика или текстолита надо.
Или можно наклеить на окружность маховика бумагу,закрепить свечной провод на растоянии 5-7мм от него и дернуть пару раз.На бумаге останется след от искры и можно будет судить о правильном УОЗ.
Не получается по сх.№3,можно сделать отвод после 5000-6500 витков и поверх еще 1500витков для упр. и той схеме,которую я предложил сделать,средний-масса получится,дальше по схеме.
 
A

Anonymous

Guest
Re: Надежная схема для МБ-2,МН-1,МВ-1.

дмитрий22 гон сказал(а):
Насчет выставить зажигание.В начале темы есть фотки моментоскопов на "Вихрь" и "Нептун"-это,чтобы понять,что нам надо.Делай что-то похожее и все.15 минут и кусок фольгированного пластика или текстолита надо.
Или можно наклеить на окружность маховика бумагу,закрепить свечной провод на растоянии 5-7мм от него и дернуть пару раз.На бумаге останется след от искры и можно будет судить о правильном УОЗ.
Не получается по сх.№3,можно сделать отвод после 5000-6500 витков и поверх еще 1500витков для упр. и той схеме,которую я предложил сделать,средний-масса получится,дальше по схеме.
Привет еще раз!!! Теперь чтобы доматать витки нужно ждать понедельника.Попробую схему с первой страницы,тем-более я уже ее себе и друзьям собрал.Все ездят очень довольны.Респект тебе Дмитрий!!!
 

дмитрий22

капитан 2-го ранга
Регистрация
11.05.2010
Сообщения
1 472
Карма
159
Город
Украина,Херсон
Имя
Дмитрий
Лодка
"Крым"; "Кайман-305";"Пелла Фиорд 430"
Мотор
Джонсон 15 4-т, Ветерок-12, Вихри
Re: Надежная схема для МБ-2,МН-1,МВ-1.

Полярность магнитов надо все-таки проверить,может типа "Ветерковской"схемы придется лепить.Может из-за этого и сх.№3 не пошла.Магниты можно проверить или спаяв простенький индикатор(в теме"Зарядка АКБ" Александр Маркс где-то выкладывал) или маленикий магнитик внутри вести по окружности и по направлению притяжения,отталкивания определить.в оригинале сх3 пригодна для двух-четырех магнитных маховиков с чередованием полюсов.
 

дмитрий22

капитан 2-го ранга
Регистрация
11.05.2010
Сообщения
1 472
Карма
159
Город
Украина,Херсон
Имя
Дмитрий
Лодка
"Крым"; "Кайман-305";"Пелла Фиорд 430"
Мотор
Джонсон 15 4-т, Ветерок-12, Вихри
Re: Надежная схема для МБ-2,МН-1,МВ-1.

Гость сказал(а):
дмитрий22 гон сказал(а):
Насчет выставить зажигание.В начале темы есть фотки моментоскопов на "Вихрь" и "Нептун"-это,чтобы понять,что нам надо.Делай что-то похожее и все.15 минут и кусок фольгированного пластика или текстолита надо.
Или можно наклеить на окружность маховика бумагу,закрепить свечной провод на растоянии 5-7мм от него и дернуть пару раз.На бумаге останется след от искры и можно будет судить о правильном УОЗ.
Не получается по сх.№3,можно сделать отвод после 5000-6500 витков и поверх еще 1500витков для упр. и той схеме,которую я предложил сделать,средний-масса получится,дальше по схеме.
Привет еще раз!!! Теперь чтобы доматать витки нужно ждать понедельника.Попробую схему с первой страницы,тем-более я уже ее себе и друзьям собрал.Все ездят очень довольны.Респект тебе Дмитрий!!!
Может не поехать по причинам в предыдущем посте.
 

vpelyh

ст. мичман
Регистрация
13.08.2010
Сообщения
183
Карма
12
Имя
Владимир
Лодка
Днепр
Мотор
Вихрун 30,Нептун 23.Susuki 15
Re: Надежная схема для МБ-2,МН-1,МВ-1.

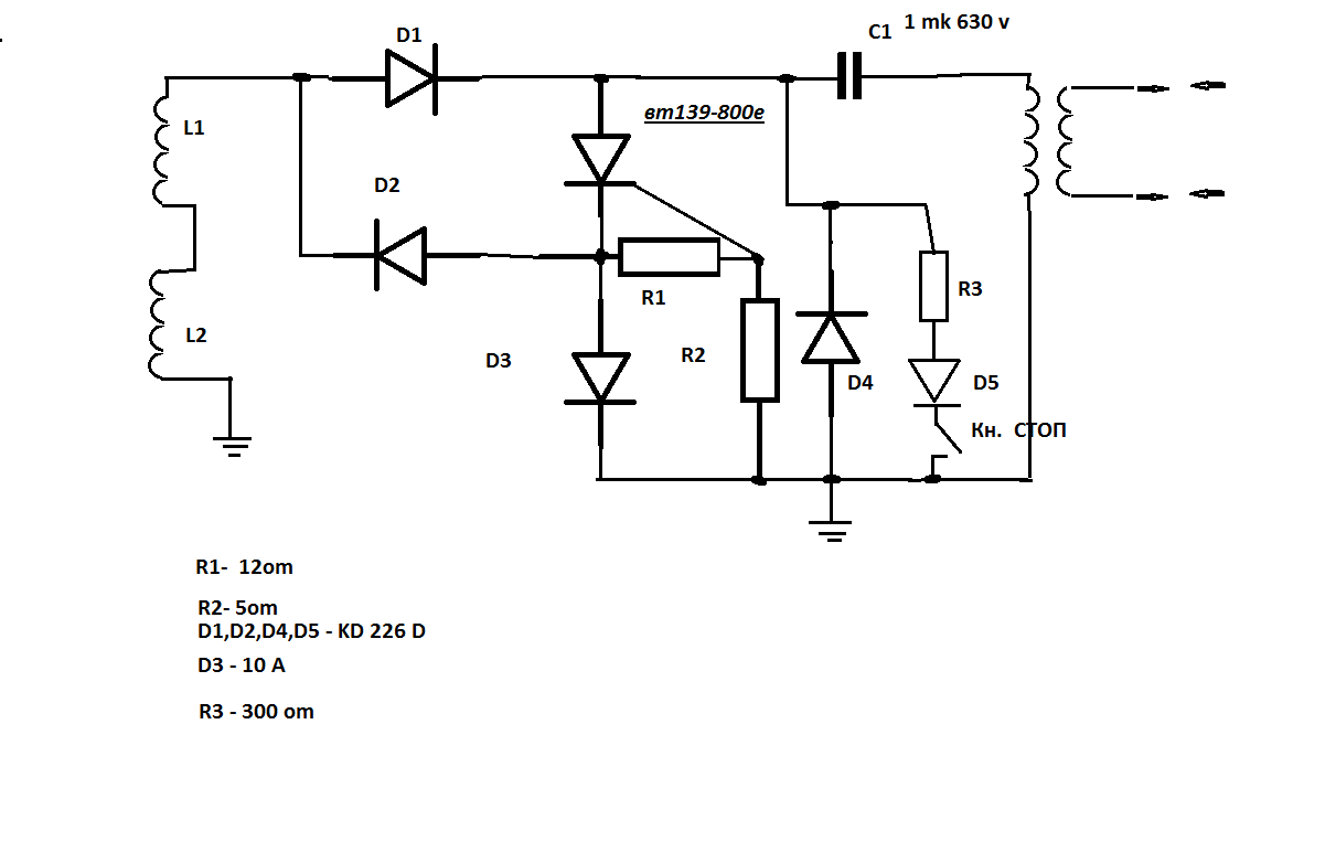
схему Лукича слегка дополнил , катушки поставил на оба рога, искра от руки, ссылку на схему даю.
В прошлом сезоне катушка стояла на одном роге ,запуск был при сильном рывке, сейчас на треть шворки.
обе катушки намотаны до заполнения, соединял на максимальное напряжение по осцилографу или тестору.

 

Вложения

Александр Marx

капитан 2-го ранга
Регистрация
06.02.2010
Сообщения
1 304
Карма
98
Возраст
57
Город
г. Маркс Саратовская обл.
Имя
Александр.
Лодка
Нептун.
Мотор
Tohatsu MFS 30B EPTS
Re: Надежная схема для МБ-2,МН-1,МВ-1.

Гость сказал(а):
дмитрий22 гон сказал(а):
Полюса как чередуются?
Не знаю .А как можно проверить? Собрал по скорому схему Лукича,завел сдвигая тарелку и против часовой и по часовой. На малых вроде работает,а на больших с перетыком и хлопки в карбе.
Вот простая схемка для проверки, можно применить датчик холла от ваз. Собирается за пять минут.
У Вазовского зеленый выход, красный плюс, черный минус.
 

Вложения

Александр Marx

капитан 2-го ранга
Регистрация
06.02.2010
Сообщения
1 304
Карма
98
Возраст
57
Город
г. Маркс Саратовская обл.
Имя
Александр.
Лодка
Нептун.
Мотор
Tohatsu MFS 30B EPTS
Re: Надежная схема для МБ-2,МН-1,МВ-1.

Если в маховике стоят неодимовые магниты, то мотать большое количество витков не стоит.
Столкнулся с данной проблемой при переделке зажигания для опрыскивателя.
topic371.html
Полярность определите, а дальше все логично.... поймете!
 

Rybak

старшина 2ст.
Регистрация
08.08.2010
Сообщения
57
Карма
2
Возраст
64
Город
Чувашия .Чебоксары
Имя
Александр
Лодка
Казанка 2м
Мотор
Вихрь,Нептун,Ветерок. Ямаха-40
Re: Надежная схема для МБ-2,МН-1,МВ-1.

Собрал на датчике Холла пробник-магнитами на себя,от шпоночного паза-первый магнит выкл 2-включает светодиод так по кругу.Что такое неодимовые магниты пардон не знаю.Какие будут мысли?
Можно ли собрать зажигание с этой конфигурацией(снимки выше)Маховик+тарелка зажигания.
 

дмитрий22

капитан 2-го ранга
Регистрация
11.05.2010
Сообщения
1 472
Карма
159
Город
Украина,Херсон
Имя
Дмитрий
Лодка
"Крым"; "Кайман-305";"Пелла Фиорд 430"
Мотор
Джонсон 15 4-т, Ветерок-12, Вихри
Re: Надежная схема для МБ-2,МН-1,МВ-1.

Rybak-у меня три варианта.
Батарейное с управлением от контактов или шторка с датчиком Холла.
Внешний датчик на маховик(магнитик например и катушка управления)
Третий вариант мне больше нравится-убрать одну пару магнитов и реализовать по любой из схем CDI.
 

Rybak

старшина 2ст.
Регистрация
08.08.2010
Сообщения
57
Карма
2
Возраст
64
Город
Чувашия .Чебоксары
Имя
Александр
Лодка
Казанка 2м
Мотор
Вихрь,Нептун,Ветерок. Ямаха-40
Re: Надежная схема для МБ-2,МН-1,МВ-1.

Хорошо бы убрать, но на маховике один башмак держит 2 магнита
 

Александр Marx

капитан 2-го ранга
Регистрация
06.02.2010
Сообщения
1 304
Карма
98
Возраст
57
Город
г. Маркс Саратовская обл.
Имя
Александр.
Лодка
Нептун.
Мотор
Tohatsu MFS 30B EPTS
Re: Надежная схема для МБ-2,МН-1,МВ-1.

Rybak сказал(а):
Собрал на датчике Холла пробник-магнитами на себя,от шпоночного паза-первый магнит выкл 2-включает светодиод так по кругу.Что такое неодимовые магниты пардон не знаю.Какие будут мысли?
Можно ли собрать зажигание с этой конфигурацией(снимки выше)Маховик+тарелка зажигания.
Всем доброго времени!!!
Все просто, отличить какие магниты стоят можно, взять гвоздь 100 или еще что то подобное и поднести к магниту.
Самый простой метод, если с трудом отрываешь от магнита (значит неодимовый) если со средним усилием то обычный.
Разбери винчестер от компьютера убитый, там рамку увидишь, так вот она находиться в поле из 2-х подковообразных магнитов, это и есть они..... Сравни усилие притяжения.
Уверен, все у тебя получиться.!!!
 

Александр Marx

капитан 2-го ранга
Регистрация
06.02.2010
Сообщения
1 304
Карма
98
Возраст
57
Город
г. Маркс Саратовская обл.
Имя
Александр.
Лодка
Нептун.
Мотор
Tohatsu MFS 30B EPTS
Re: Надежная схема для МБ-2,МН-1,МВ-1.

Хорошо бы дать снимок, на котором верхняя мертвая точка точно указана, в каком положении магнитов и платформы. Вид сверху, с точным размещением положения ВМТ. Как в теме: topic244.html
тогда и совет тебе будет точный.
 

alexsims

ст. лейтенант
Регистрация
06.07.2010
Сообщения
312
Карма
7
Возраст
38
Город
Моск. Область. С.Дединово.
Имя
Александр
Лодка
ока-4, казанка
Мотор
эвинруд-50 ларк 1973 г., вихрь-30
Re: Надежная схема для МБ-2,МН-1,МВ-1.

Привет всем. Проблему писал выше. В общем нашел другой маховик,искра появилась хорошая жирная,но то на одной то на другой ТЛМ. на одной хорошая,на другой дохлая. Обе ТЛМ проверил тестером,выдало 6,5ком. мотор на всех диапозонах работает с перебоями,перидическиотказывает то один котел то другой,и тут же включается. в общем едет рывками,холостой тоже на одном цилиндре. Замерил емкости конденсаторов в схеме,электролит на 10 мкф выдал 8,2 мкф, а два на 1 мкф выдал 1,2 мкф. В общем назревает желание утопить мотор к чертям собачим. Мужики помогите пожалуйста разобраться в чем проблема!!!
 

Александр Marx

капитан 2-го ранга
Регистрация
06.02.2010
Сообщения
1 304
Карма
98
Возраст
57
Город
г. Маркс Саратовская обл.
Имя
Александр.
Лодка
Нептун.
Мотор
Tohatsu MFS 30B EPTS
Re: Надежная схема для МБ-2,МН-1,МВ-1.

Параметры элементов с 5% допуском не ухудшают качества работы.
Элементарно избавиться от иллюзий поможет установка собранного зажигания на исправный двигатель....
Затем делаете выводы....
Собрал не одну схему, все как часы.
Топить не нужно..., чуть остыть, и поискать выход, или мастера....
 

Rybak

старшина 2ст.
Регистрация
08.08.2010
Сообщения
57
Карма
2
Возраст
64
Город
Чувашия .Чебоксары
Имя
Александр
Лодка
Казанка 2м
Мотор
Вихрь,Нептун,Ветерок. Ямаха-40
Re: Надежная схема для МБ-2,МН-1,МВ-1.

alexsims сказал(а):
Привет всем. Проблему писал выше. В общем нашел другой маховик,искра появилась хорошая жирная,но то на одной то на другой ТЛМ. на одной хорошая,на другой дохлая. Обе ТЛМ проверил тестером,выдало 6,5ком. мотор на всех диапозонах работает с перебоями,перидическиотказывает то один котел то другой,и тут же включается. в общем едет рывками,холостой тоже на одном цилиндре. Замерил емкости конденсаторов в схеме,электролит на 10 мкф выдал 8,2 мкф, а два на 1 мкф выдал 1,2 мкф. В общем назревает желание утопить мотор к чертям собачим. Мужики помогите пожалуйста разобраться в чем проблема!!!
Два совета по данному посту .ТЛМ даже если звонится тестором как хорошая ,при работе может пробивать сама на себя- встречался несколько раз.И похоже что одна емкость из 1мкф на 400-650вольт полудохлая ,может по этому искра гуляет .
 

дмитрий22

капитан 2-го ранга
Регистрация
11.05.2010
Сообщения
1 472
Карма
159
Город
Украина,Херсон
Имя
Дмитрий
Лодка
"Крым"; "Кайман-305";"Пелла Фиорд 430"
Мотор
Джонсон 15 4-т, Ветерок-12, Вихри
Re: Надежная схема для МБ-2,МН-1,МВ-1.

Rybak-не решил со своей иномаркой?
 

Rybak

старшина 2ст.
Регистрация
08.08.2010
Сообщения
57
Карма
2
Возраст
64
Город
Чувашия .Чебоксары
Имя
Александр
Лодка
Казанка 2м
Мотор
Вихрь,Нептун,Ветерок. Ямаха-40
Re: Надежная схема для МБ-2,МН-1,МВ-1.

дмитрий22 гон сказал(а):
Rybak-не решил со своей иномаркой?
Сегодня намотал две катушки 8 и 2 тысячи собрал схему ,все встало из-за зимы, дождь и холод в лом ехать на стоянку хотя руки конечно чешутся. Схему собрал с первой страницы.
Если не пойдет со штатным маховиком и тарелкой выложу фото ВМТ и НМТ со всеми расположениями.С уважением Rybak.
 

дмитрий22

капитан 2-го ранга
Регистрация
11.05.2010
Сообщения
1 472
Карма
159
Город
Украина,Херсон
Имя
Дмитрий
Лодка
"Крым"; "Кайман-305";"Пелла Фиорд 430"
Мотор
Джонсон 15 4-т, Ветерок-12, Вихри
Re: Надежная схема для МБ-2,МН-1,МВ-1.

Может не пойти.Шесть магнитов.Как решить,попроще,не могу придумать.Разве магниты перемагничивать,но сам никогда не делал.Александр Маркс с магнитами занимался.На мотолодке есть тема по перемагничиванию магнитов "Москвы".Это я все к тому,если не пойдет обычная схема.
 
Вверх Снизу