КОЛЕБАСС

капитан 1-го ранга
Регистрация
23.08.2013
Сообщения
1 765
Карма
71
Возраст
47
Город
Ростовская область.Новошахтинск
Имя
НИКОЛАЙ
Лодка
Динги-самострой. неман 1
Мотор
САЛЮТ-2. прибой5 сузуки дт 15

qpq

матрос
Регистрация
17.10.2013
Сообщения
6
Карма
0
Лодка
Крым
Мотор
Вихрь 30
Re: Надежная схема для МБ-2, МН-1, МВ-1

Принципиально схемы ни чем не отличаются в одной варистор не обязателен, в другой на управляющий вход тиристора стоит дополнительный элемент (конденсатор - который создает крутой фронт). А вот резисторы могут не подойти потому что управляющая катушка в магнито мб 22 слабже чем намотанные в ручную, тиристор может не сработать. Поэтому необходимо проверить, а возможности пока нет.
 

vovan944

капитан 1-го ранга
Регистрация
16.05.2013
Сообщения
1 753
Карма
71
Город
Астраханская обл. Астрахань
Имя
Владимир
Лодка
Казанка-М, Казанка-5
Мотор
Москва-М, Вихрь 25,30 Ветерок 8 75г. и Ветерок-12Р 95г. Suzuki DT15, Yamaha 40XWS
Re: Надежная схема для МБ-2, МН-1, МВ-1

Добрый вечер! прошу прощения что не по теме, возможно ли подключить тахометр от ваз 2106 на вихрь с контактным зажиганием МВ-1?
 

vovan944

капитан 1-го ранга
Регистрация
16.05.2013
Сообщения
1 753
Карма
71
Город
Астраханская обл. Астрахань
Имя
Владимир
Лодка
Казанка-М, Казанка-5
Мотор
Москва-М, Вихрь 25,30 Ветерок 8 75г. и Ветерок-12Р 95г. Suzuki DT15, Yamaha 40XWS

ovchinnikov 1966

капитан 1-го ранга
Регистрация
29.01.2012
Сообщения
9 462
Карма
1 314
Имя
Alex
Лодка
Terhi 405. Flinc 320
Мотор
Johnson, Evenrud, Chrysler.Terhi . Volvo Penta ///...
Re: Надежная схема для МБ-2, МН-1, МВ-1

Дмитрий приветствую. На двух.кан.зажигании с такими блоками, какой регулятор напряжения для питания эхолота и т.п. можно собрать ? Нужен совет по схеме и подключению.
Спасибо.
 

Вложения

дмитрий22

капитан 2-го ранга
Регистрация
11.05.2010
Сообщения
1 472
Карма
160
Город
Украина,Херсон
Имя
Дмитрий
Лодка
"Крым"; "Кайман-305";"Пелла Фиорд 430"
Мотор
Джонсон 15 4-т, Ветерок-12, Вихри
Re: Надежная схема для МБ-2, МН-1, МВ-1

Так там же нет генераторных катушек
 

ovchinnikov 1966

капитан 1-го ранга
Регистрация
29.01.2012
Сообщения
9 462
Карма
1 314
Имя
Alex
Лодка
Terhi 405. Flinc 320
Мотор
Johnson, Evenrud, Chrysler.Terhi . Volvo Penta ///...
Re: Надежная схема для МБ-2, МН-1, МВ-1

Упс. И места нет вколхозить.
 

bolshish

матрос
Регистрация
16.06.2012
Сообщения
8
Карма
0
Имя
Сергей
Лодка
Крым
Мотор
Вихрь 30
Re: Надежная схема для МБ-2, МН-1, МВ-1

Извините все что не в теме!Дмитрий хотелось бы узнать у вас делаете ли вы зажигание на Буран контактное!Ещё раз извините,за ранее спасибо!
 

дмитрий22

капитан 2-го ранга
Регистрация
11.05.2010
Сообщения
1 472
Карма
160
Город
Украина,Херсон
Имя
Дмитрий
Лодка
"Крым"; "Кайман-305";"Пелла Фиорд 430"
Мотор
Джонсон 15 4-т, Ветерок-12, Вихри
Re: Надежная схема для МБ-2, МН-1, МВ-1

Здравствуйте.
"Буран" вживую только из окна поезда в России видел. Нет у нас снега для него.
 

lexa

матрос
Регистрация
06.12.2013
Сообщения
11
Карма
0
Имя
Алексей
Лодка
скоро будет
Мотор
москва 10.5 вихор 25М
Re: Надежная схема для МБ-2, МН-1, МВ-1

Ну вы мужыки даете :shock: 114 страниц мне месяц читать :uchu:
 

Калашников

капитан 1-го ранга
Регистрация
25.05.2012
Сообщения
2 469
Карма
93
Город
Междуреченск
Имя
Виталий
Лодка
ПВХ,Самдельная с тонелем
Мотор
водомёт,Нептун-23,25 Вихрь-30 и 25,Джонсон-30,Тохацу-25 джет драйв
Re: Надежная схема для МБ-2, МН-1, МВ-1

Алексей а ты не читай ,так делай,можь получится.
 

Виталий_Киев

ст. лейтенант
Регистрация
09.09.2012
Сообщения
326
Карма
20
Имя
ViT
Лодка
ПрогреSS-2М
Мотор
Москва30Э
Re: Надежная схема для МБ-2, МН-1, МВ-1

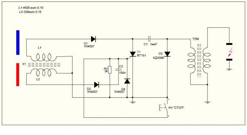
Могу предложить такую схемку но там ошибка D3 д.б. КД226В
 

Вложения

  • 25,8 КБ Просмотры: 1 892

Pilot-by

капитан 1-го ранга
Регистрация
20.09.2010
Сообщения
5 255
Карма
157
Имя
--
Лодка
--
Мотор
--
Re: Надежная схема для МБ-2, МН-1, МВ-1

херня какая то
 

Каланчин

капитан 1-го ранга
Регистрация
17.07.2011
Сообщения
1 748
Карма
80
Город
Новосибирск
Имя
Владимир
Лодка
Самоделка джонбот
Мотор
Вихрь-30, 25 - 2 шт.
Re: Надежная схема для МБ-2, МН-1, МВ-1

Виталий_Киев сказал(а):
Могу предложить такую схемку но там ошибка D3 д.б. КД226В
А почему ты считаеш зто за ошибку?
У КД209в 800v а у КД226в 400v обратки. Запас не лишний.
 

дмитрий22

капитан 2-го ранга
Регистрация
11.05.2010
Сообщения
1 472
Карма
160
Город
Украина,Херсон
Имя
Дмитрий
Лодка
"Крым"; "Кайман-305";"Пелла Фиорд 430"
Мотор
Джонсон 15 4-т, Ветерок-12, Вихри
Re: Надежная схема для МБ-2, МН-1, МВ-1

Ну если бы Виталий потрудился еще и вживую повторить эту схемку, то там бы вылезла более значимая ошибка.
 

Каланчин

капитан 1-го ранга
Регистрация
17.07.2011
Сообщения
1 748
Карма
80
Город
Новосибирск
Имя
Владимир
Лодка
Самоделка джонбот
Мотор
Вихрь-30, 25 - 2 шт.
Re: Надежная схема для МБ-2, МН-1, МВ-1

дмитрий22 сказал(а):
Ну если бы Виталий потрудился еще и вживую повторить эту схемку, то там бы вылезла более значимая ошибка.
Диод кверхногами?
 

дмитрий22

капитан 2-го ранга
Регистрация
11.05.2010
Сообщения
1 472
Карма
160
Город
Украина,Херсон
Имя
Дмитрий
Лодка
"Крым"; "Кайман-305";"Пелла Фиорд 430"
Мотор
Джонсон 15 4-т, Ветерок-12, Вихри
Re: Надежная схема для МБ-2, МН-1, МВ-1

Цепь управления. Схема взята с какого-то скутерного форума. С железом нашим работать не будет.
Обычный вброс форумного копирайта выдаваемого за проверенные решения.
 

КОЛЕБАСС

капитан 1-го ранга
Регистрация
23.08.2013
Сообщения
1 765
Карма
71
Возраст
47
Город
Ростовская область.Новошахтинск
Имя
НИКОЛАЙ
Лодка
Динги-самострой. неман 1
Мотор
САЛЮТ-2. прибой5 сузуки дт 15
Re: Надежная схема для МБ-2, МН-1, МВ-1

а конденсатор через д 3 на массу не будет разряжаться?
 

Виталий_Киев

ст. лейтенант
Регистрация
09.09.2012
Сообщения
326
Карма
20
Имя
ViT
Лодка
ПрогреSS-2М
Мотор
Москва30Э
Re: Надежная схема для МБ-2, МН-1, МВ-1

И собрал и все работает на столе.Зарядное напряжение от транса а на управление от имп. генератора .Диод КД226Д установил-800В и 2А.RC цепь делает входной импульс равный 0,2мС.
 

Виталий_Киев

ст. лейтенант
Регистрация
09.09.2012
Сообщения
326
Карма
20
Имя
ViT
Лодка
ПрогреSS-2М
Мотор
Москва30Э
Re: Надежная схема для МБ-2, МН-1, МВ-1

дмитрий22 сказал(а):
Цепь управления. Схема взята с какого-то скутерного форума. С железом нашим работать не будет.
Обычный вброс форумного копирайта выдаваемого за проверенные решения.
На лавры первенства я не претендую.Схема скорее типичная чем уникальная.Со скутерного сайта я взял не плохой РР который не шунтирует обмотку генератора.У автомобилистов-микропроцессорную систему опережения зажигания.Все это буду пробовать на двигателе но только когда потеплеет.Гаража нет, бочки нет.Все работает в макете на столе.
 

Вложения

  • 25,8 КБ Просмотры: 1 800

Константин 23

ст. матрос
Регистрация
13.12.2013
Сообщения
47
Карма
4
Лодка
гадюка
Мотор
вихрь
Re: Надежная схема для МБ-2, МН-1, МВ-1

Доброго времени суток Дима.
Собираю зажигание мб 22 в запас. Если не трудно, подскажи пожалуйста, как лучше подключить катушку управления с желтым проводом к твоей схеме БКС (тиристор 16ттс12 стоит). Короче...., походу катушка управления намотана двумя жилами от сердечника. От массы мотается 2 жилы (одна короткая на желтый провод 9Ом, одна длинная на зеленый провод 15Ом (между ж. и з. 24Ом)). Вопрс : можно оставить все как есть, можно откинуть родную массу и кинуть вывод вместо желтого провода(24 Ом) или вообще соединить ж. и з., а массу оставить родную, как лучше сделать?
У меня в рабочей Вашей схеме для мб 22 искрообразование начинается на начало 3 оборота КВ, а так работает как "калаш" и искра как горошина, в чем может быть дело ?
 

Константин 23

ст. матрос
Регистрация
13.12.2013
Сообщения
47
Карма
4
Лодка
гадюка
Мотор
вихрь
Re: Надежная схема для МБ-2, МН-1, МВ-1

Есть одна думка, как повысить мощность генератора мб-2,по свободе сделаю. Думаю получится намотать катушку из "надежной схемы" на сердечник катушки управления мб-22, сделав самодельный каркас под нее; проточить и профрезеровать под нее площадку на месте под коммутатор (правда крепиться будет одним наружным болтом); поставить на родные места все 4 световые катушки. Тем самым, получим еще и автоопережение момента искрообразования!
 

КОЛЕБАСС

капитан 1-го ранга
Регистрация
23.08.2013
Сообщения
1 765
Карма
71
Возраст
47
Город
Ростовская область.Новошахтинск
Имя
НИКОЛАЙ
Лодка
Динги-самострой. неман 1
Мотор
САЛЮТ-2. прибой5 сузуки дт 15
Re: Надежная схема для МБ-2, МН-1, МВ-1

автоопережение это каким образом?
 

Константин 23

ст. матрос
Регистрация
13.12.2013
Сообщения
47
Карма
4
Лодка
гадюка
Мотор
вихрь
Re: Надежная схема для МБ-2, МН-1, МВ-1

Как я представляю у к.у. мб-22 "хитрый" сердечник с башмаком под срез, т.е. с увеличением оборотов к.у. намагничивается раньше, в месте большего зазора между сердечником и магнитом.
 
Вверх Снизу