DAASN

капитан 2-го ранга
Регистрация
12.09.2015
Сообщения
1 365
Карма
106
Город
Новосибирск
Имя
Александр
Лодка
Крым
Мотор
Вихрь 30
танкист сказал(а):
Размер шторок согласно алгоритма работы программы Сарумана должен быть 60х120х60х120 градусов. 60 шторка 120 просвет. (или наоборот. Можно запрограммировать в процессор) То есть что бы программа считала адекватно алгоритм должен быть 1х2.
Андрей, какой размер выступа шторки получился оптимальным (сколько снимали внутрь храповика) для BS5-T2M? Центры шторок при установленном храповике должны быть расположены симметрично шпонке КВ (Центр Шторки-ВМТ-шпонка-НМТ-Центр Шторки) или где получится?
 

танкист

капитан 1-го ранга
Регистрация
15.11.2014
Сообщения
12 410
Карма
3 903
Город
г. Пермь
Имя
Андрей
Лодка
Прогресс-4
Мотор
Нептун-23 Вихрь-25 Вихрь-30 Ветерок-8М Johnson-60
yoric сказал(а):
А как же верёвочкой дёрнуть? Это святое :-D Вдруг чего случись...
Юра, Привет! Ни каких верёвочек, запасной стартер и только вперёд :hahaha:
 

танкист

капитан 1-го ранга
Регистрация
15.11.2014
Сообщения
12 410
Карма
3 903
Город
г. Пермь
Имя
Андрей
Лодка
Прогресс-4
Мотор
Нептун-23 Вихрь-25 Вихрь-30 Ветерок-8М Johnson-60
DAASN сказал(а):
Андрей, какой размер выступа шторки получился оптимальным (сколько снимали внутрь храповика) для BS5-T2M? Центры шторок при установленном храповике должны быть расположены симметрично шпонке КВ (Центр Шторки-ВМТ-шпонка-НМТ-Центр Шторки) или где получится?
Саша вырез 8-9 мм в глубину не критично. Шторка делается по датчику, выход шторки искра, относительно шпоночного паза ни какого значения не имеет, поршень в ВМТ, датчик и будущую шторку совмещаем, отмечаем на диске, пилим, режем, устанавливаем, настраиваем.
 

танкист

капитан 1-го ранга
Регистрация
15.11.2014
Сообщения
12 410
Карма
3 903
Город
г. Пермь
Имя
Андрей
Лодка
Прогресс-4
Мотор
Нептун-23 Вихрь-25 Вихрь-30 Ветерок-8М Johnson-60
Стендовые испытания, ограничение оборотов 4500 выглядят так.
 

DAASN

капитан 2-го ранга
Регистрация
12.09.2015
Сообщения
1 365
Карма
106
Город
Новосибирск
Имя
Александр
Лодка
Крым
Мотор
Вихрь 30
танкист сказал(а):
Шторка делается по датчику, выход шторки искра, относительно шпоночного паза ни какого значения не имеет, поршень в ВМТ, датчик и будущую шторку совмещаем, отмечаем на диске, пилим, режем, устанавливаем, настраиваем.
То есть при нахождении поршня в ВМТ получается такое расположение датчика (датчик - зеленый)? Более точное расположения датчика ловим уже по его сработке, передвигая выход шторки в разрезе датчика? Или такая точность не нужна?
 

Вложения

танкист

капитан 1-го ранга
Регистрация
15.11.2014
Сообщения
12 410
Карма
3 903
Город
г. Пермь
Имя
Андрей
Лодка
Прогресс-4
Мотор
Нептун-23 Вихрь-25 Вихрь-30 Ветерок-8М Johnson-60
DAASN сказал(а):
танкист сказал(а):
Шторка делается по датчику, выход шторки искра, относительно шпоночного паза ни какого значения не имеет, поршень в ВМТ, датчик и будущую шторку совмещаем, отмечаем на диске, пилим, режем, устанавливаем, настраиваем.
То есть при нахождении поршня в ВМТ получается такое расположение датчика (датчик - зеленый)? Более точное расположения датчика ловим уже по его сработке, передвигая выход шторки в разрезе датчика? Или такая точность не нужна?
Да абсолютно правильно, точность нужна при изготовлении шторки это гарантирует адекватную работу симметрии искраобразования в цилиндрах и работу программы. На датчике имеется светодиод для настройки с помощью его устанавливается начальный угол в 5 градусов, учитывая точность изготовления шторки настройку делаем по любому цилиндру и на этом собственно всё. Далее система работает уже согласно прошитой программе углов опережения. Светодиод на датчике есть на одном из моих фото на первой странице, так же имеется светодиод контроля работы датчика в модуле, его работу можно увидеть на видео.
 

DAASN

капитан 2-го ранга
Регистрация
12.09.2015
Сообщения
1 365
Карма
106
Город
Новосибирск
Имя
Александр
Лодка
Крым
Мотор
Вихрь 30
танкист сказал(а):
Стендовые испытания, ограничение оборотов 4500 выглядят так.
Андрей, а что реально происходит с оборотами при достижении 4500? Тахометр что-то как сумасшедший начинает скакать в большом пределе.
 

танкист

капитан 1-го ранга
Регистрация
15.11.2014
Сообщения
12 410
Карма
3 903
Город
г. Пермь
Имя
Андрей
Лодка
Прогресс-4
Мотор
Нептун-23 Вихрь-25 Вихрь-30 Ветерок-8М Johnson-60
DAASN сказал(а):
танкист сказал(а):
Стендовые испытания, ограничение оборотов 4500 выглядят так.
Андрей, а что реально происходит с оборотами при достижении 4500? Тахометр что-то как сумасшедший начинает скакать в большом пределе.
Контроллер даёт пропуски искры, Не полное отсутствие а именно пропуски, мотор сбрасывает обороты, это видно на тахометре он получает пропуски искры и стрелка начинает показывать меньше положенного. (прыгает это инерция стрелки)
 

DAASN

капитан 2-го ранга
Регистрация
12.09.2015
Сообщения
1 365
Карма
106
Город
Новосибирск
Имя
Александр
Лодка
Крым
Мотор
Вихрь 30
танкист сказал(а):
На датчике имеется светодиод для настройки с помощью его устанавливается начальный угол в 5 градусов.
Андрей, можно с этого момента поподробнее? Немного повторюсь, как я это вижу: устанавливаем поршень в ВМТ, напротив датчика делаем риску выхода шторки, размечаем шторки по 60х120х60х120 градусов (сами шторки 60 градусов, пропуски - 120), вырезаем, устанавливаем диск так чтобы выход шторки был в районе датчика.

Вот тут далее интересует. Датчик имеет возможность точной подстройки на крепеже влево-вправо относительно выхода (края) шторки, чтобы подключив прибор можно точно настроить сработку датчика при выходе из шторки и зафиксировать уже намертво? Но это же 0 градусов или не так? 5 градусов откуда берем?
 

Вложения

IGNAT

капитан 2-го ранга
Регистрация
27.01.2013
Сообщения
1 322
Карма
120
Город
Псков
Имя
Константин
Лодка
Прогресс-4
Мотор
Вихрь-30 2шт. Ветерок-8
DAASN сказал(а):
танкист сказал(а):
Стендовые испытания, ограничение оборотов 4500 выглядят так.
Андрей, а что реально происходит с оборотами при достижении 4500? Тахометр что-то как сумасшедший начинает скакать в большом пределе.
Отвечу я за Андрея. На моторе при достижении определённых оборотов происходит пропуск искры и обороты возвращаются на уровень искрообразования. А тахометр дёргается потому что искра пропадает, сигнал с той же линии берётся.
Был выше вопрос по астровскому коммутатору,- никаких проблем с 2012 года при довольно интенсивной эксплуатации.
 

DAASN

капитан 2-го ранга
Регистрация
12.09.2015
Сообщения
1 365
Карма
106
Город
Новосибирск
Имя
Александр
Лодка
Крым
Мотор
Вихрь 30
Спасибо Константин, только подумал, что неплохо было бы увидеть все это дело с помощью Вашего механического тахометра. Вопрос относительно Астровского коммутатора был связан с отзывами пользователей, в частности у одного во время дождя он накрылся, т.е. от влаги ... Сам коммутатор не снят случайно с производства? Действительно не увидел его в продаже при обзвоне нескольких магазинов (сильно не искал, сделал пробный прозвон).
 

танкист

капитан 1-го ранга
Регистрация
15.11.2014
Сообщения
12 410
Карма
3 903
Город
г. Пермь
Имя
Андрей
Лодка
Прогресс-4
Мотор
Нептун-23 Вихрь-25 Вихрь-30 Ветерок-8М Johnson-60
DAASN сказал(а):
танкист сказал(а):
На датчике имеется светодиод для настройки с помощью его устанавливается начальный угол в 5 градусов.
Андрей, можно с этого момента поподробнее? Немного повторюсь, как я это вижу: устанавливаем поршень в ВМТ, напротив датчика делаем риску выхода шторки, размечаем шторки по 60х120х60х120 градусов (сами шторки 60 градусов, пропуски - 120), вырезаем, устанавливаем диск так чтобы выход шторки был в районе датчика.

Вот тут далее интересует. Датчик имеет возможность точной подстройки на крепеже влево-вправо относительно выхода (края) шторки, чтобы подключив прибор можно точно настроить сработку датчика при выходе из шторки и зафиксировать уже намертво? Но это же 0 градусов или не так? 5 градусов откуда берем?
Всё правильно мыслишь, Саша! ВМТ и +5 градусов для начального угла. То есть шторку отмечаем по датчику ВМТ и 2.5 градуса раннего, плюс регулировка на салазках +- 5 градусов и того от начальных 2.5 градуса будет +7.5 -2.5. Регулировку датчика лучше сделать (+)(-) 5 градусов на салазках винтов, это примерно 25 мм общий паз салазок.
 

DAASN

капитан 2-го ранга
Регистрация
12.09.2015
Сообщения
1 365
Карма
106
Город
Новосибирск
Имя
Александр
Лодка
Крым
Мотор
Вихрь 30
танкист сказал(а):
Всё правильно мыслишь, Саша! ВМТ и +5 градусов для начального угла. То есть шторку отмечаем по датчику ВМТ и 2.5 градуса раннего, плюс регулировка на салазках +- 5 градусов и того от начальных 2.5 градуса будет +7.5 -2.5. Регулировку датчика лучше сделать (+)(-) 5 градусов на салазках винтов, это примерно 25 мм общий паз салазок.
Почему отталкиваемся от 2.5 (7.5<---2.5--->-2.5), а не от 5 градусов (10<---5--->0), раз уж нужно ВМТ и +5 градусов для начального угла?
 

танкист

капитан 1-го ранга
Регистрация
15.11.2014
Сообщения
12 410
Карма
3 903
Город
г. Пермь
Имя
Андрей
Лодка
Прогресс-4
Мотор
Нептун-23 Вихрь-25 Вихрь-30 Ветерок-8М Johnson-60
DAASN сказал(а):
танкист сказал(а):
Всё правильно мыслишь, Саша! ВМТ и +5 градусов для начального угла. То есть шторку отмечаем по датчику ВМТ и 2.5 градуса раннего, плюс регулировка на салазках +- 5 градусов и того от начальных 2.5 градуса будет +7.5 -2.5. Регулировку датчика лучше сделать (+)(-) 5 градусов на салазках винтов, это примерно 25 мм общий паз салазок.
Почему отталкиваемся от 2.5 (7.5<---2.5--->-2.5), а не от 5 градусов (10<---5--->0), раз уж нужно ВМТ и +5 градусов для начального угла?
Саша есть у мотора некоторая особенность в зависимости ВМТ и +5 градусов, этот угол сильно растянут по диаметру маховика и если ты настроишь датчик и шторку по углу +5 градусов то в 0 ты уже его не подвинешь не хватит пазов салазок в 12 мм. Шатун на колене от ноля выходит не линейно и есть некоторая зависимость до угла 2 градуса если возьмёшь часовой индикатор и измеришь ход поршня и угол маховика то поймёшь о чем я говорю.
 

DAASN

капитан 2-го ранга
Регистрация
12.09.2015
Сообщения
1 365
Карма
106
Город
Новосибирск
Имя
Александр
Лодка
Крым
Мотор
Вихрь 30
танкист сказал(а):
Саша есть у мотора некоторая особенность в зависимости ВМТ и +5 градусов, этот угол сильно растянут по диаметру маховика и если ты настроишь датчик и шторку по углу +5 градусов то в 0 ты уже его не подвинешь не хватит пазов салазок в 12 мм. Шатун на колене от ноля выходит не линейно и есть некоторая зависимость до угла 2 градуса если возьмёшь часовой индикатор и измеришь ход поршня и угол маховика то поймёшь о чем я говорю.
Подредактировал картинку и текст (в прошлом варианте датчик был смещен в сторону позднего вместо раннего зажигания). Итак, после установки поршня в ВМТ, ставим датчик в удобное нам место и напротив него делаем риску выхода шторки. После выпиливания шторок (60х120х60х120 градусов), жестко фиксируем "шторочный" диск. Выход нижней шторки в этом случае находится напротив датчика, соответствует УОЗ=0 и помечено ВМТ.

Далее датчик сдвигаем в сторону раннего зажигания на 2.5 градусов и уже в этом месте жестко фиксируем датчик (шторочный диск уже не трогаем). Получаем после всех фиксаций вариант расположения датчика, как на рисунке.

От места нового крепления датчика должна иметься возможность сдвижки датчика влево/вправо на 5 градусов (либо плюс минус примерно 12 мм по салазкам крепления датчика). При этом достигается регулировка УОЗ от раннего = 7.5 до позднего = 2.5 градусов. Так?
 

Вложения

танкист

капитан 1-го ранга
Регистрация
15.11.2014
Сообщения
12 410
Карма
3 903
Город
г. Пермь
Имя
Андрей
Лодка
Прогресс-4
Мотор
Нептун-23 Вихрь-25 Вихрь-30 Ветерок-8М Johnson-60
DAASN сказал(а):
При этом достигается регулировка УОЗ от раннего = 7.5 до позднего = 2.5 градусов. Так?
Да всё правильно. Не забудь что на диске есть прорези для шнура располагай диск так на маховике что бы они не попали в шторку, или сказать другим языком они должны попасть под вырез шторки. (важный момент)
 

DAASN

капитан 2-го ранга
Регистрация
12.09.2015
Сообщения
1 365
Карма
106
Город
Новосибирск
Имя
Александр
Лодка
Крым
Мотор
Вихрь 30
танкист сказал(а):
Да всё правильно. Не забудь что на диске есть прорези для шнура располагай диск так на маховике что бы они не попали в шторку, или сказать другим языком они должны попасть под вырез шторки. (важный момент)
У меня Вихрь, там храповик немного иной. Главное сама суть, но с храповиком очень понравилось решение.


Андрей, установка датчика на 2.5 градуса раннего одинакова на батарейном зажигании, что с модулем ФУОЗ, что без него? И можно еще немного про те остатки от вырезов под веревку в храповике - я так понял что они у Вас как то используются в модуле ФУОЗ от Алексея?
 

Вложения

танкист

капитан 1-го ранга
Регистрация
15.11.2014
Сообщения
12 410
Карма
3 903
Город
г. Пермь
Имя
Андрей
Лодка
Прогресс-4
Мотор
Нептун-23 Вихрь-25 Вихрь-30 Ветерок-8М Johnson-60
DAASN сказал(а):
танкист сказал(а):
Да всё правильно. Не забудь что на диске есть прорези для шнура располагай диск так на маховике что бы они не попали в шторку, или сказать другим языком они должны попасть под вырез шторки. (важный момент)
У меня Вихрь, там храповик немного иной. Главное сама суть, но с храповиком очень понравилось решение.
По Вихрю хорошее решение у Кости, автора темы и вот тут есть хорошее решение http://forum.motolodka.ru/read.php?f=1& ... 9&t=324032 с чертежами. К стати Миша, автор темы что я дал, появляется на нашем форуме Ник у него MIK member4156.html
 

танкист

капитан 1-го ранга
Регистрация
15.11.2014
Сообщения
12 410
Карма
3 903
Город
г. Пермь
Имя
Андрей
Лодка
Прогресс-4
Мотор
Нептун-23 Вихрь-25 Вихрь-30 Ветерок-8М Johnson-60
DAASN сказал(а):
Андрей, установка датчика на 2.5 градуса раннего одинакова на батарейном зажигании, что с модулем ФУОЗ, что без него? И можно еще немного про те остатки от вырезов под веревку в храповике - я так понял что они у Вас как то используются в модуле ФУОЗ от Алексея?
Про 2.5 градуса продолжим в ЛС. Остатки выреза у меня ни куда не используются. Сам вырез без всяких доработок это возможный вариант использования ФУОЗ Алексея. У него алгоритм счета в программе другой, по этому возможно использовать вырез шторки.
Думаю более подробно ответит сам Алексей.
 

DAASN

капитан 2-го ранга
Регистрация
12.09.2015
Сообщения
1 365
Карма
106
Город
Новосибирск
Имя
Александр
Лодка
Крым
Мотор
Вихрь 30
танкист сказал(а):
По Вихрю хорошее решение у Кости, автора темы и вот тут есть хорошее решение http://forum.motolodka.ru/read.php?f=1& ... 9&t=324032 с чертежами. К стати Миша, автор темы что я дал, появляется на нашем форуме Ник у него MIK member4156.html
Спасибо огромное за ссылку! Почитаю. Относительно зажигания Константина в курсе, не мало от него получил уже дельных советов, за что также отдельное ему спасибо. Пока не буду разбрасываться и постараюсь добить для себя тему до конца на зажигании на Астровском коммутаторе + ФУОЗ Сарумана так и без него.

P.S. На Вихре угол установки датчика будет уже не 2.5 градуса ранних?
 

Vetlugai

пассажир
Регистрация
28.02.2016
Сообщения
4
Карма
0
Город
Н.Н
Лодка
Есть
Мотор
Тоже есть
Вопрос по ограничению оборотов на 4500., Коммутатор ограничивает? Как убрать ограничение оборотов?
 

танкист

капитан 1-го ранга
Регистрация
15.11.2014
Сообщения
12 410
Карма
3 903
Город
г. Пермь
Имя
Андрей
Лодка
Прогресс-4
Мотор
Нептун-23 Вихрь-25 Вихрь-30 Ветерок-8М Johnson-60
Vetlugai сказал(а):
Вопрос по ограничению оборотов на 4500., Коммутатор ограничивает? Как убрать ограничение оборотов?
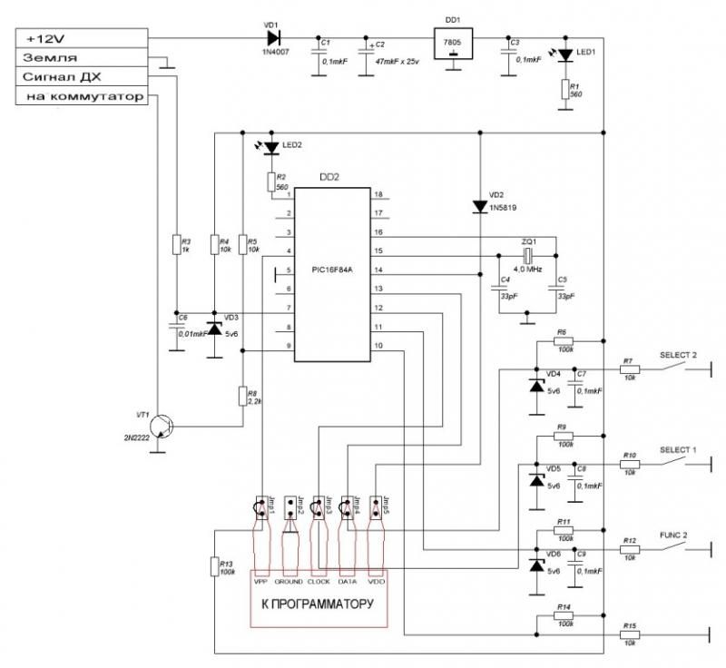
Программируемая функция процессора. Коммутируется на клемме F2 согласно схемы. Минус вкл. Нет минуса откл.
 

Vetlugai

пассажир
Регистрация
28.02.2016
Сообщения
4
Карма
0
Город
Н.Н
Лодка
Есть
Мотор
Тоже есть
А можно схему глянуть?
 

Олег Борисов

капитан 1-го ранга
Регистрация
10.07.2015
Сообщения
6 420
Карма
2 940
Город
Владимир
Имя
Олег
Лодка
Прогресс 4 с рубкой
Мотор
Нептун 23 + Нептун 23 (спарка)
Молодцы !! :good:
 

IGNAT

капитан 2-го ранга
Регистрация
27.01.2013
Сообщения
1 322
Карма
120
Город
Псков
Имя
Константин
Лодка
Прогресс-4
Мотор
Вихрь-30 2шт. Ветерок-8
Vetlugai сказал(а):
А можно схему глянуть?
А чего же нельзя-то, я для себя делал вот по этой схеме, немного изменил.

А вот оригинал.
 

Вложения

Вверх Снизу